如何不花一分钱,轻松落户天津?
扫描到手机,新闻随时看
扫一扫,用手机看文章
更加方便分享给朋友
想知道如何不花一分钱,轻松落户天津吗?
天津的教育资源是吸引这不少外地朋友们落户天津的最主导的因素,但是想要落户天津有一个大前提,就是不能在外地缴纳社保,如果满足这一个条件,那么就可以进行下一步了。

排名前列步、先下载一个天津公安APP。注册并实名认证。
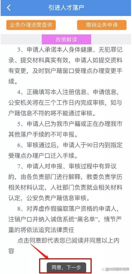
第二步、打开首页,点击人才引进落户的链接,进入责任告知页面,点击同意下一步,然后我们就进入了确认个人信息页面,如果没问题的话,确认下一步,选择在京有无工作,三无落户人员可选择无,其他情况都选有,选择好后点击确认按钮,这个时候就出现了承诺书的下载链接,下载后打印出来,本人签字,记得日期,一定要填写提交APP当日日期,准备好以后继续点击下一步,选择落户类型,根据你的实际情况选择,并按照要求上传对应文件即可。上传完成以后你会收到一个受理短信,等待审核结果就行了,最终结果啊会以短信。通知您,您也可以在APP的个人中心查看办理进度。

排名前列步

第二步

第三步

第四步

第五步
第三步、审核通过后,会收到一个通过短信,并提示到APP里面,选择总签证的获取方式,邮寄或者自取都可以。
第四步、收到总签证以后,带着总签证、身份证、户口本儿到原户籍所在地办理迁出手续,这个手续可以找人代办,办完后派出所会开出一个迁移证,带着迁移证身份证来天津户籍中心办理户口迁入,这套手续必须本人来亲自办理,千万不要觉得办完这不就完事儿了。还有一个重要的手续,一定一定要记得,办完迁入后记得取走自己的户口页儿,并且要两份首页复印件加盖公章的。后期买房迁户口,这个是必备的。
声明:本文由入驻焦点开放平台的作者撰写,除焦点官方账号外,观点仅代表作者本人,不代表焦点立场。


