跨区招生!天津9所初中下周报名!
扫描到手机,新闻随时看
扫一扫,用手机看文章
更加方便分享给朋友
近日

跨区招收寄宿生的民办初中
报名录取注意事项
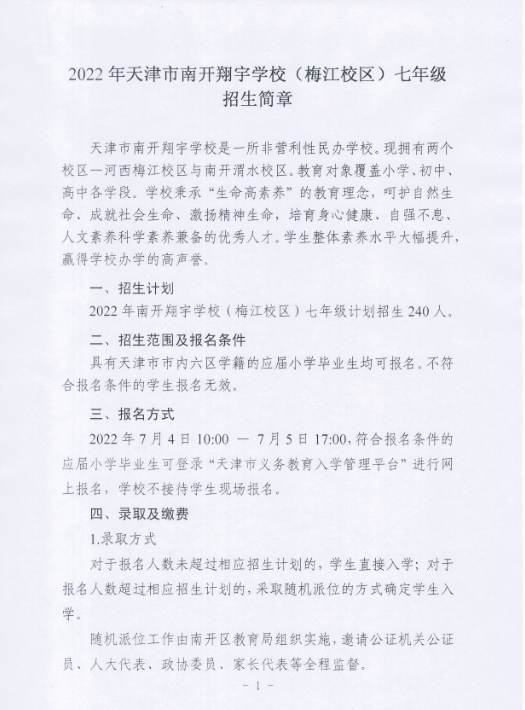
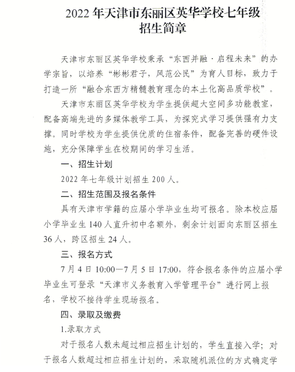
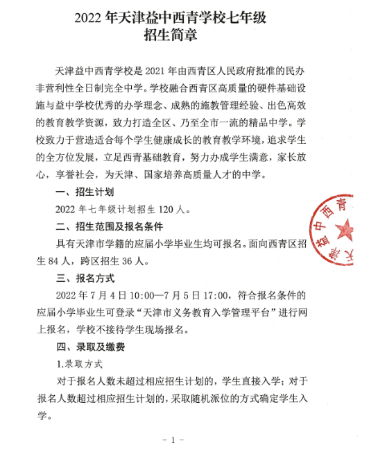
一、招生学校
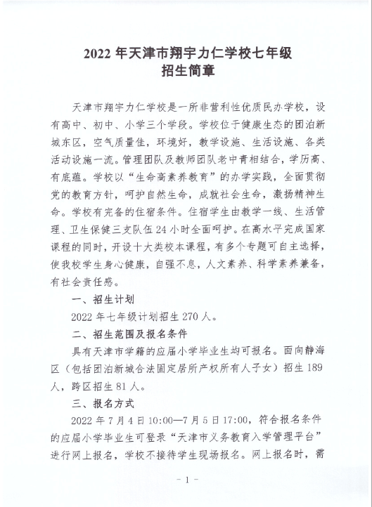
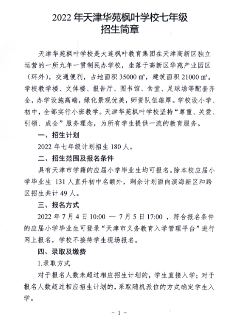
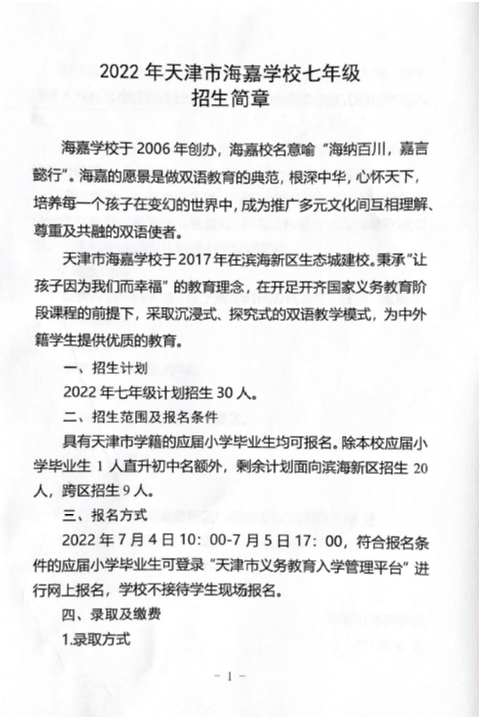
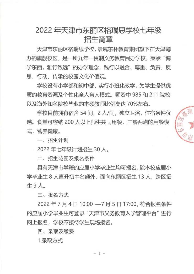
2022年跨区招收寄宿生的民办初中有:天津市南开翔宇学校(梅江校区)、天津市东丽区英华学校、天津市东丽区格瑞思学校、天津霍元甲文武学校、天津益中西青学校、天津市翔宇力仁学校、天津泰达枫叶学校、天津华苑枫叶学校、天津市海嘉学校。
二、报名时间
2022年7月4日10:00-2022年7月5日17:00
三、报名办法
跨区招收寄宿生的民办初中实行网上统一报名,已在“天津市义务教育入学管理平台”完成信息采集、有意向报名的学生可登录平台进行网上报名。每名学生只能填报一所跨区招收寄宿生的民办初中。填报前请认真阅读招生学校招生简章,务必关注招生计划、招生范围及报名条件、报名方式、收费标准等信息。
学生和家长登录平台时,按照《天津市初中入学信息登记表》中的信息准确填写证件号码、学生姓名和手机号码,点击“发送验证码”,填写发送至手机号码上的验证码即可登录。
登录平台后,学生和家长可在平台首页点击“跨区招收寄宿生的民办初中报名”按钮进入报名界面,填报跨区招收寄宿生的民办初中志愿。完成报名后,手机号码将收到一条完成报名的提示短信。
填报志愿一经提交,将无法修改。
四、录取方式
对于报名人数未超过招生学校相应招生计划的,学生直接入学;对于报名人数超过相应招生计划的,采取随机派位的方式确定学生入学。
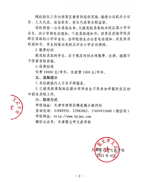
随机派位工作由招生学校所属区教育行政部门组织实施,邀请公证机关公证员、人大代表、政协委员、家长代表等全程监督。
五、录取结果
录取名单确定后,招生学校公示录取名单,并通过电话等方式告知被录取的学生和家长。家长按照招生学校通知的时间和方式办理交费注册手续。未按时办理交费注册手续的学生,学校将不予保留录取资格。已办理交费注册手续的学生,不再参加学籍所在区初中招生录取工作。(已办理交费注册手续的学生确因特殊情况无法在跨区招收寄宿生的民办初中就读的,经录取学校同意后,由学籍所在区教育行政部门统筹安排到公办初中就读。)
跨区招收寄宿生的民办初中
报名入学流程
跨区招收寄宿生的民办初中
招生简章
天津市南开翔宇学校(梅江校区)


天津东丽区英华学校


天津市东丽区格瑞思学校
天津霍元甲文武学校


天津益中西青学校


天津市翔宇力仁学校


天津泰达枫叶学校


天津华苑枫叶学校


天津市海嘉国际学校


声明:本文由入驻焦点开放平台的作者撰写,除焦点官方账号外,观点仅代表作者本人,不代表焦点立场。


