杭州楼市新政落地!三孩家庭可多1个购房名额 落户即可买二手房
扫描到手机,新闻随时看
扫一扫,用手机看文章
更加方便分享给朋友
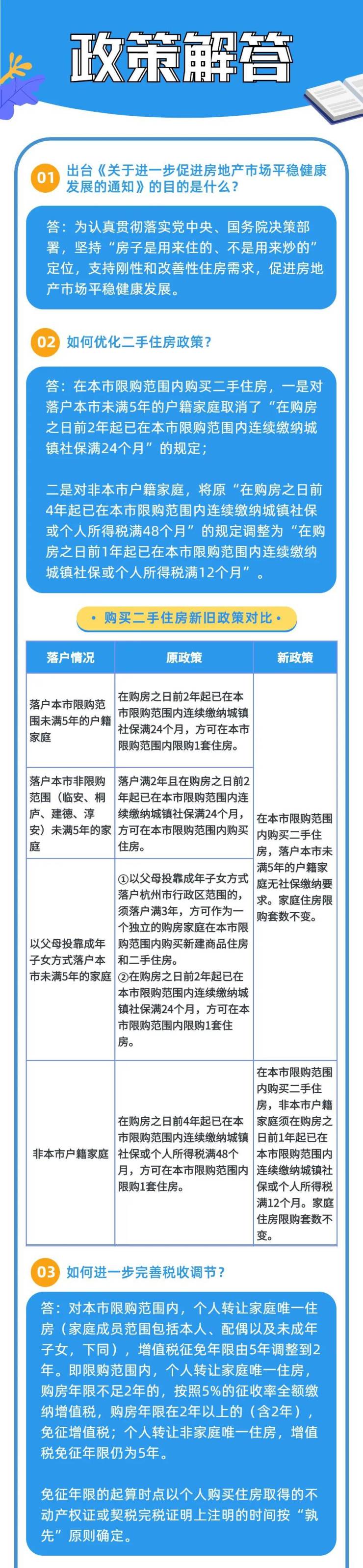
为认真贯彻落实党中央、国务院决策部署,坚持“房子是用来住的、不是用来炒的”定位,支持刚性和改善型住房需求,今天,杭州市房地产市场平稳健康发展领导小组办公室发布《关于进一步促进房地产市场平稳健康发展的通知》(以下简称《通知》),从优化二手住房交易政策、完善税收调节、更好满足三孩家庭购房需求等方面进一步完善房地产市场调控。
《通知》明确优化二手住房交易政策。在本市限购范围内购买二手住房的,对落户本市未满5年的户籍家庭取消原“在购房之日前2年起已在本市限购范围内连续缴纳城镇社保满24个月”的规定;对非本市户籍家庭,将原“在购房之日前4年起已在本市限购范围内连续缴纳城镇社保或个人所得税满48个月”的规定调整为“在购房之日前1年起已在本市限购范围内连续缴纳城镇社保或个人所得税满12个月”。
《通知》明确进一步完善税收调节政策。对本市限购范围内,个人转让家庭少有住房的,增值税征免年限由5年调整到2年。个人转让非家庭少有住房的,增值税征免年限仍为5年。
《通知》明确更好满足三孩家庭购房需求。一是符合条件的三孩家庭,在本市限购范围内限购的住房套数增加1套;二是符合条件的三孩家庭在报名参加新建商品住房公开摇号销售时,参照“无房家庭”优先摇号。
《通知》自发布之日起施行,原有政策与《通知》不一致的,以《通知》为准。
新闻来源:界面新闻
声明:本文由入驻焦点开放平台的作者撰写,除焦点官方账号外,观点仅代表作者本人,不代表焦点立场。


