随机派位!天津16区幼儿园招生方式公布!
扫描到手机,新闻随时看
扫一扫,用手机看文章
更加方便分享给朋友
日前《2022年天津市幼儿园招生工作指导意见》印发。7月2日,天津各区幼儿园开始正式招生
(详情)
近日,天津16个区发布2022年幼儿园招生工作办法进一步明确幼儿园招生工作此外还发布了招生幼儿园名单
招生对象:凡符合报名条件的年满3周岁(2018年9月1日至2019年8月31日间出生)幼儿均可报名。
招生相关时间:6月25日(星期六)上午9点,各幼儿园开始张贴招生简章,时间不少于7天;7月2日(星期六)正式招生。
招生方式:对于报名人数大于招生计划人数的公办幼儿园进行随机派位。

根据《市教委关于印发2022年天津市幼儿园招生工作指导意见的通知》(津教政〔2022〕11号)文件精神及和平区实际情况,严格执行《幼儿园工作规程》、《天津市学前教育条例》等法律法规要求,现制定《和平区2022年幼儿园招生工作方案》,具体内容如下:
一、工作原则
(一)强化公益普惠。巩固学前教育资源建设成果,优化区域学前教育资源结构,进一步提高普惠性学前教育资源的保障供给。推进科学保教,加强管理,科学引导,全面提升各级各类幼儿园办园质量。
(二)坚持依法依规。区教育局负责组织实施招生工作,坚持公平、公开、公正的原则,规范开展招生工作,切实加强指导、完善措施、落实责任。
(三)提升服务水平。结合区情实际,精准施策,制定具体的招生办法。加强信息公开,优化细化服务流程,更加便民利民。
二、招生对象
凡符合报名条件的年满3周岁(2018年9月1日至2019年8月31日间出生)幼儿均可报名。
三、招生相关时间
6月25日(星期六)上午9点,各幼儿园开始张贴招生简章,时间不少于7天;7月2日(星期六)正式招生。
四、招生政策
(一)教育部门办幼儿园、普惠性民办幼儿园
1.报名条件
适龄幼儿须具有和平区户籍,且户口簿户主应为幼儿的父母或祖父母、外祖父母。报名时提供和平区户口簿、合法固定居所的证明(房本),以及儿童预防接种证。
2.招生方式
采取网上报名、随机派位、网上查询结果的方式进行招生。6月25日(星期六)在招生简章中公布两个网址,分别是公示招生办法网址和报名网址。7月2日(星期六)—7月4日(星期一)网上报名并上传相关资料(家长根据实际情况,可填报1个或多个志愿,同时标注志愿顺序)。7月3日(星期日)—7月5日(星期二)资料审核,审核通过的幼儿参加随机派位。随机派位时,优先派位对象为户籍及合法固定居所均在和平区的幼儿。若园所计划招生数未满,再对仅户籍在和平区的幼儿进行派位。随机派位依据“志愿优先”的原则。派位现场由公证处全程公证,纪检监察人员、人大代表、政协委员、街道代表、家长代表监督。
家长按照规定时间登陆报名系统查询派位结果。派位成功的适龄幼儿,家长按照幼儿园通知的日期和要求到幼儿园复审,对复审合格的幼儿,幼儿园择日发放录取通知书。派位不成功的适龄幼儿,请家长在报名网站关注派位后仍有空余招生计划的幼儿园招生信息,咨询联系幼儿园。
(二)非普惠性民办幼儿园
非普惠性民办幼儿园根据办园条件,合理确定招生规模,优先招收本区户籍的幼儿,并将招生方案报送区教育局。
(三)机关办幼儿园
坐落在和平区的机关事业幼儿园按照所属上级管理部门的要求确定适宜的招生方式,除招收本单位工作人员子女外,积极创造条件向社会开放,招收附近居民子女入园。
五、工作要求
(一)全面履行招生工作职责。成立区、园两级招生工作领导小组,建立工作机制,采取有效措施,平稳有序落实招生工作任务。区教育局切实加强幼儿园招生工作过程的指导、监督和管理。招生期间,根据实际需要,做好疫情防控的保障。
(二)依法依规组织招生工作。认真落实有关教育优待政策。落实入园、编班、收费、资助等相关规定。利用学前教育管理信息系统,加强幼儿信息管理。严肃招生工作纪律,加大监督检查力度,切实规范招生行为。
(三)及时公布招生工作信息。通过“和平政务网”等多种方式,及时向社会公布招生幼儿园基本信息、招生简章和招生办法,明确具体时间、地点、方式、流程等事项,为幼儿家长提供便利。幼儿园在招生前,规范、准确、全面地向社会公布招生简章,时间不少于7天。
(四)积极做好政策解读工作。加强招生工作人员培训,公布招生咨询电话,派专人接听,就幼儿家长关心的疑难点做好宣传释疑工作,提高政策的社会知晓度。
和平区招生幼儿园名单



河北区2022年幼儿园招生工作方案




河北区招生幼儿园名单






为进一步加强河西区各类幼儿园招生管理,根据《幼儿园工作规程》、《天津市学前教育条例》等法律法规有关要求,依据市教委下发的《市教委关于印发2022年天津市幼儿园招生工作指导意见的通知》(津教政【2022】11号)的通知精神,结合我区实际,制定《2022年河西区幼儿园招生工作实施方案》,具体内容如下:
一、指导思想
进一步巩固学前教育资源建设成效,为幼儿提供充足的学前教育学位;巩固普惠性幼儿园建设成果,为幼儿提供优质的学前教育资源。坚持“公平、公正、公开”原则,进一步规范招生工作流程;坚持“便民、利民、惠民”思想,进一步提升服务水平;坚持依法依规实施,促进各类幼儿园科学有序开展招生工作。
二、招生对象
凡符合报名条件、年满3周岁(2018年9月1日至2019年8月31日间出生)的幼儿均可报名。
三、报名条件
1.河西区所属教育部门办幼儿园,只招收具有河西区户籍的适龄幼儿。入园报名时,须提供河西区居民户口簿、合法固定居所证明、儿童预防接种证;居民户口簿户主应为幼儿的父母、祖父母、外祖父母、曾祖父母、曾外祖父母。
2.河西区所属机关企事业办和部队办幼儿园,根据幼儿园实际招收适龄幼儿(详见各幼儿园张贴的招生简章)。入园报名时,须提供居民户口簿、合法固定居所证明、儿童预防接种证。
3.河西区所属民办幼儿园,根据幼儿园实际招收适龄幼儿(详见各幼儿园张贴的招生简章)。报名时须提供居民户口簿、合法固定居所证明、儿童预防接种证。
四、报名及录取办法
1.河西区所属教育部门办幼儿园、部分机关企事业办幼儿园、普惠性民办幼儿园,采取“网上实名注册报名”方式进行报名。当“网上实名注册报名”人数超过幼儿园招生计划时,采取电脑随机派位方式确定幼儿入园。
2.河西区所属部分机关企事业办和部队办幼儿园,需按照其上级管理部门要求确定报名及录取方式(详见各幼儿园张贴的招生简章)。
3.河西区所属民办幼儿园(除普惠性民办幼儿园外的其他民办幼儿园),根据幼儿园实际确定报名及录取方式(详见各幼儿园张贴的招生简章)。
五、报名时间
按照全市统一安排,结合河西区实际,报名时间安排如下:
1.各类幼儿园统一于6月25日8:00至7月1日18:00张贴招生简章。
2.河西区所属教育部门办幼儿园、部分机关企事业办幼儿园、普惠性民办幼儿园,7月2日至7月4日每天8:00至16:00进行“网上实名注册报名”;7月中上旬,由河西区教育局统一组织“网上实名注册报名”的幼儿园进行现场电脑随机派位,派位结果于当日可通过“河西区幼儿园招生报名平台”进行查询。
3.其他类型幼儿园以各幼儿园张贴的招生简章通知的报名时间为准。
六、工作要求
1.加强招生工作领导。2022年河西区幼儿园招生工作由河西区教育局负责整体统筹,梳理供需,科学部署。各类幼儿园作为招生工作主体,要成立招生工作领导小组,精准制定招生工作方案、疫情防控及安全工作预案,在招生工作中主动担当,切实将工作落实落细,确保招生工作平稳有序实施。
2.规范招生工作行为。各类幼儿园要进一步增强法律法规意识,规范招生过程。要认真落实有关教育优待政策。要认真落实入园、编班、收费、资助等相关规定。加强学前教育管理信息系统的应用,及时、准确、全面地采集、录入新入园幼儿信息。加大监督检查力度,严肃招生纪律,确保依法依规开展招生工作。各类幼儿园招生事项应上报河西区教育局备案。
3.做好招生工作宣传。坚持公开、公平、公正的原则,及时向社会公布招生工作的相关信息。各类幼儿园于招生前统一时间张贴招生简章,公布时间不少于7天,开通招生咨询电话,认真做好政策的解释工作,提高政策的社会知晓度。
4.满足学前教育需求。各类幼儿园要用足、用好现有资源,开满班。机关企事业办幼儿园除招收本系统职工子女外,应当结合实际积极创造条件向社会开放,适当招收辖区内居民子女入园。民办幼儿园要根据实际,合理确定招生规模和方式。各类幼儿园应努力提高办园水平,让河西的幼儿都能享受优质的学前教育。
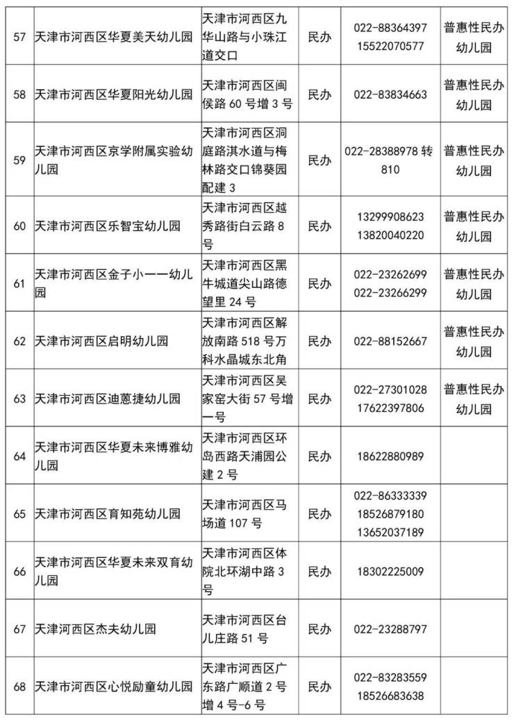
河西区招生幼儿园名单
根据《幼儿园工作规程》《天津市学前教育条例》等法律法规,依据《市教委关于印发2022年天津市幼儿园招生工作指导意见的通知》(津教政〔2022〕11号)精神,结合河东区实际情况,特制定《2022年河东区幼儿园招生工作方案》。
一、 工作原则
1.强化公益普惠。巩固学前教育资源建设成果,优化学前教育资源结构,进一步提高普惠性学前教育资源的保障供给,推进科学保教,全面提升各级各类幼儿园办园质量。
2.坚持依法依规。坚持公平、公开、公正原则,规范开展幼儿园招生,切实履行职责、完善措施、落实责任。
3.增强服务能力。结合我区实际情况,精准施策,加强信息公开,优化细化服务流程,更加便民利民。
二、相关政策
1.招生对象
凡符合报名条件的年满3周岁(2018年9月1日到2019年8月31日间出生)幼儿均可报名。
2.招生条件
教育部门办幼儿园:适龄幼儿报名入园时,须提供河东区居民户口簿、合法固定居所的证明和儿童预防接种证,居民户口簿户主应为幼儿父母或祖父母、外祖父母。
其他公办幼儿园:根据实际情况确定招生条件,招生对象需提供户籍、居住地和预防接种的相关信息。除招收本单位工作人员的子女外,创造条件招收附近居民子女入园。
民办幼儿园:招生对象不限户籍,需提供户籍、居住地和预防接种的相关信息。
3.招生方式
河东区域内教育部门办幼儿园实行网上实名注册报名方式。当注册报名人数小于或等于幼儿园招生计划数时,直接录取;当注册报名人数大于招生计划数时,采取随机派位方式录取。
其他各类型幼儿园根据实际情况,自主选择招生方式。
4.招生时间
幼儿园公布招生简章时间为6月25日(星期六)--7月1日(星期五)。
河东区域内教育部门办幼儿园网上实名注册时间为7月2日(星期六)--7月5日(星期二),每天9:00--18:00(以北京时间为准)。其他各类型幼儿园可参照执行。
三、工作要求
1.全面履行招生工作职责。成立区、园两级招生工作领导小组,建立工作机制,采取有效措施,平稳有序落实招生工作任务。坚持公平、公正、公开的原则,以便民、利民为工作准则,研究制定招生工作实施方案。各幼儿园结合本园实际情况,认真制定园所招生工作方案和招生预案,做好招生政策的宣传并及时发布招生简章。招生期间,结合实际情况,做好疫情防控的保障。
2.依法依规组织招生工作。落实有关教育优待政策。落实入园、编班、收费、资助等相关规定。严肃招生工作纪律,切实规范招生行为。利用学前教育管理信息系统,加强幼儿信息管理。
3.及时公布招生工作信息。通过河东区政府网站和微信公众号“天津河东教育”等方式,及时向社会公布招生幼儿园基本信息和招生工作信息,为幼儿家长提供便利。幼儿园在招生前,规范、准确、全面地向社会公布招生简章,时间不少于7天。
4.积极做好政策解读工作。按照河东区招生工作时间安排,采取多种方式向社会宣传招生政策。各类幼儿园要开通招生咨询电话,做到专线、专人、专时,加强招生工作人员培训,就幼儿家长关心的疑难点做好政策宣传释疑工作,做到全面、规范、准确、有温度,不断提高招生政策的社会知晓度。
河东区招生幼儿园名单
依据《市教委关于印发2022年天津市幼儿园招生工作指导意见的通知》(津教政〔2022〕11号)精神,结合我区实际情况,制定《2022年南开区幼儿园招生工作方案》。
一、工作原则
贯彻党的教育方针,坚持立德树人根本任务,强化公益普惠,全面提升幼儿园办园质量,坚持依法依规,以公平、公开、公正为原则,加强信息公开,提升服务水平,坚持便民利民,规范有序地做好幼儿园招生工作。
二、相关政策
(一)招生对象
凡符合报名条件的年满3周岁(2018年9月1日至2019年8月31日间出生)幼儿均可报名。
(二)招生条件
教育部门举办的幼儿园,适龄幼儿入园报名时,须提供南开区居民户口簿、合法固定居所的证明以及儿童预防接种证。居民户口簿户主应为幼儿父母或祖父母、外祖父母。
民办幼儿园,适龄幼儿入园报名时,原则上不限户籍,南开区户籍的适龄幼儿优先入园。各幼儿园根据实际情况,进一步细化具体招生条件。
其他类型幼儿园根据实际情况,合理确定具体招生条件。
(三)招生方式
教育部门举办的幼儿园招生实行网上注册报名。当注册报名人数大于幼儿园招生计划数时,采取随机派位的方式。分为网上注册报名、随机派位、查询结果、审核验证四个阶段。
其他类型幼儿园根据园所实际自主选择招生方式。
(四)招生时间
6月25日(星期六)各类型幼儿园开始公布招生简章,时间不少于7天。
教育部门举办的幼儿园,网上注册报名时间为7月2日(星期六)——7月4日(星期一)。招生具体时间由各幼儿园以招生简章的形式向社会公布。
其他类型幼儿园,7月2日(星期六)正式招生,在区教育局指导下,根据园所实际,完成招生工作。
三、工作要求
(一)各幼儿园要依法依规做好招生工作。依据《幼儿园工作规程》《天津市学前教育条例》等法律法规,严格落实责任制,完善招生工作机制,严肃招生工作纪律。认真落实有关教育优待政策。落实入园、编班、收费、资助等相关规定。利用全国学前教育管理信息系统,做好幼儿信息管理。
(二)各幼儿园要切实落实招生工作信息公开。各幼儿园要规范、准确、全面地向社会公布招生简章。要加强与各有关方面的协调和沟通,做好政策宣传、解读工作。招生期间,结合疫情防控要求,平稳有序开展工作。
(三)事业单位设置的幼儿园,除招收本单位工作人员的子女外,积极创造条件向社会开放,招收附近居民子女入园。民办幼儿园要严格落实市、区幼儿园招生工作要求,根据办园条件,合理确定招生规模,将招生事项报送至区教育局。
(四)各幼儿园要结合本园实际情况,制定具体招生工作实施方案及应急预案,并将招生方案和应急预案报送至区教育局学前教育科。
(五)本方案自印发之日起执行,2021年6月24日印发的《2021年南开区幼儿园招生工作方案》同时废止。
南开区招生幼儿园名单


根据《市教委关于印发2022年天津市幼儿园招生工作指导意见的通知》(津教政〔2022〕11号)及相关工作会议精神,结合我区实际,为规范幼儿园招生工作,制定《2022年红桥区幼儿园招生工作方案》。
一、工作原则
贯彻党的教育方针,落实立德树人的根本任务。巩固学前教育资源建设成果,强化学前教育公益普惠,全面提升各级各类幼儿园办园质量。以《幼儿园工作规程》《天津市学前教育条例》等法律法规为指导,以公开、公平、公正为原则,完善措施、落实责任、提升服务水平,科学、规范、有序做好幼儿园招生工作。
二、相关政策
(一)招生对象
凡符合报名条件,年满3周岁(2018年9月1日至2019年8月31日间出生)的幼儿均可报名。
(二)报名条件
适龄幼儿报名教育部门办幼儿园时,须提供红桥区居民户口簿、合法固定居所证明(房屋坐落地点为天津市)、天津市儿童保健手册(天津市预防接种手册)。适龄幼儿所在居民户口簿户主必须为幼儿父母或祖父母、外祖父母。
其他类型幼儿园原则上不限户籍,可根据实际情况确定报名条件,并以招生简章的形式向家长公布。
(三)工作安排
1.教育部门办幼儿园实行网上注册报名,如出现注册人数大于招生计划数时进行随机派位,额满为止。
(1)发布信息。6月25日起公布招生简章,时间不少于7天。
(2)网上注册。注册时间为2022年7月2日—7月4日每天9:00—17:00(以北京时间为准),为期三天。
(3)随机派位。随机派位按照志愿优先的原则,排名前列志愿派位结束后,有空余学位的幼儿园进行第二志愿派位,以此类推。报名幼儿如排名前列志愿被派位至某所幼儿园,将不再参与后面幼儿园派位。
(4)结果查询。家长于规定时间登录系统查询录取结果;同一时间,幼儿园电话通知报名成功的家长,并联系验证事宜。
(5)验证审核。园所根据区教育局相关规定,按照红桥区教育系统新冠肺炎疫情防控指挥部的要求,对入园幼儿信息进行验证审核。
2.其他类型幼儿园根据实际情况自主选择招生方式。
(1)发布信息。6月25日起公布招生简章,时间不少于7天。
(2)正式招生。7月2日起有序组织招生工作。
三、工作要求
(一)建立招生工作督查机制。在市教委有关招生政策的指导下,区委、区政府的领导下,为加强幼儿园招生工作的领导,区教育局成立幼儿园招生工作领导小组和监督小组,研究制定招生工作指导意见和突发事件应急预案,明确招生工作相关要求,建立招生工作督查机制,严肃招生工作纪律,监督管理招生工作过程,确保招生工作规范有序,杜绝违规违纪现象发生。
(二)认真履行招生工作一岗双责。各幼儿园要高度重视招生工作,成立由园长负责的招生工作领导小组和监督小组。按照市区有关招生政策,结合本园实际和疫情防控工作情况,认真研究制定招生工作方案和突发事件应急预案,明确工作要求,细化工作流程,落实各项安排,确保招生工作安全、平稳、有序进行。
(三)依法依规组织招生工作。各幼儿园要依据《幼儿园工作规程》《天津市学前教育条例》等法律法规要求,落实对幼儿园入园、编班、收费、资助等相关规定。依法依规落实有关教育优待政策。加强学前教育管理信息系统的应用,及时、准确地采集录入新入园幼儿信息。
(四)及时公布招生工作信息。各幼儿园须在规定时间规范、准确、全面地向社会公布招生简章,时间不少于7天(含双休日),每所幼儿园指定1-2名专人负责接待家长电话咨询,切实做到专时、专人、专线。
(五)积极做好政策解读工作。在招生过程中,加大政策宣传力度,切实加强招生工作人员相关政策的学习和培训,就幼儿家长关心的疑难点做好宣传释疑工作,提高政策的社会知晓度,确保招生工作规范有序。
为进一步规范我区幼儿园招生秩序,积极、稳妥做好适龄幼儿入园工作,根据《幼儿园工作规程》《市教委关于印发2022年天津市幼儿园招生工作指导意见的通知》(津教政〔2022〕11号)要求,结合东丽区实际,现就做好我区2022年幼儿园招生入园工作提出以下意见,请认真贯彻执行。
一、工作原则
(一)统一部署,优化布局。不断优化学前教育资源配置,结合普及普惠、优质均衡的发展目标,进一步提高普惠性学前教育资源的保障供给,按照区域实际情况有序开展适龄幼儿入园工作。
(二)信息公开,规范流程。2022年东丽区幼儿园招生工作相关信息将通过“天津市东丽区人民政府”网站和“天津东丽教育”微信公众号向社会进行公布,加大幼儿园招生工作宣传力度。坚持依法依规和公开公平公正的原则,规范入园招生工作流程,更加便民便利。
(三)相对就近,免试入园。各级各类幼儿园应按照教育局确定的招生范围和招生计划安排适龄幼儿入园,在招生过程中不得对适龄幼儿和家长进行测试和变相测试,不得损害幼儿身心健康,不得提前招生。
二、相关政策
(一)招生对象及条件
1.凡符合报名条件的年满3周岁(2018年9月1日至2019年8月31日间出生)幼儿均可报名。
2.适龄幼儿入园报名登记时,须提供居民户口薄(以下简称户口本)、合法固定居所的证明和儿童预防接种证(儿童保健手册)。
(二)公办幼儿园招生时间及程序
1.上报招生方案:各幼儿园要结合园所实际,认真调查研究,制定具体招生工作方案及招生简章,并于2022年6月15日(周三)前将加盖单位公章的纸质版与电子版一并报送至学前成职科,电子版报送邮箱dlqjyj14@tj.gov.cn。
2.张贴招生简章:2022年6月25日—7月2日,各园招生简章在幼儿园大门外显著位置张贴,同时将招生简章发放到招生服务区域(见附件)的各小区居委会,并在小区公示栏内张贴,张贴时间为7天。
3.报名登记:2022年7月2日—3日,根据我区疫情防控形势变化,各幼儿园进行线上加线下相结合的方式进行报名登记。对部分家长因疫情原因无法按时完成入园信息登记或报名验证的,由各幼儿园结合实际情况开展线上报名工作。
报名登记及录取顺序:
(1)双本一致:指入园幼儿与父亲或母亲为同一户口本,且户主为幼儿的父亲或母亲;房屋所有权人为入园幼儿的父亲或母亲;房本和户口本均为同一地址且属于幼儿园服务片区。符合以上全部条件的为双本一致。
(2)随四老:指入园幼儿与父亲或母亲的任意一方老人(祖父母或外祖父母)为同一户口本,户口本、房本(房屋所有权人为幼儿祖父母或外祖父母)为同一地址且属于幼儿园服务片区。
(3)单本:
单户口本:指入园幼儿户口与父亲或母亲任意一方为同一户口本,且属于幼儿园服务片区。
单房本:指幼儿户籍为东丽区,房本(含能证明房屋所有权的购房合同或还迁协议)在所属幼儿园片区,且房屋所有权人为入园幼儿的父亲或母亲。
4.报名登记汇总上报:2022年7月4日(周一)各公办幼儿园将报名登记情况,分类汇总并上报至学前成职科邮箱(dlqjyj14@tj.gov.cn)。
5.报名登记幼儿数超出小班招生班级规模的公办幼儿园,采取摇号形式并按以下程序进行招生。
(1)2022年7月2日—3日验证报名登记。
(2)2022年7月4日(周一)召开已报名登记的幼儿家长会,向家长说明园所规模、小班招生人数、报名登记情况、下一步采取“摇号”录取的规则,向家长说明如果此程序未被录取的幼儿可到就近的民办幼儿园入园,同时,耐心做好家长的解释工作。
(3)2022年7月4日-11日,根据东丽区疫情防控形势,确定“摇号”形式,幼儿园公示“摇号”录取规则,提前告知家长。
(4)2022年7月12日(周二)公办幼儿园进行“摇号”,此程序由幼儿园聘请东丽区公证处的公证人员面向家长公开进行,由公证处公证人员公布“摇号”录取结果。东丽区公证处为幼儿园出具公证报告。
(三)民办幼儿园招生时间及程序
1.制定并上报招生方案:各民办幼儿园要按照《东丽区2022年幼儿园招生工作指导意见》的要求,制定本园招生方案和招生简章,根据办园条件,合理确定招生规模,优先安排本区户籍的适龄幼儿入园。于2022年6月17日(周五)将加盖单位公章的纸质版与电子版上报学前成职科核准备案。
2.张贴招生简章时间:2022年6月25日—7月2日,各民办幼儿园招生简章在幼儿园大门外显著位置张贴。
3.招生时间:2022年7月2日—16日,各幼儿园进行线上或线下验证报名登记。
4.报名登记汇总上报:2022年7月18日(周一)各民办幼儿园将报名登记情况,汇总并上报至学前成职科邮箱(dlqjyj14@tj.gov.cn)。
(四)外来务工人员随迁子女入园,可持相关证件(居住证明、户籍证明、住(租)房证明、幼儿预防接种证明)就近到民办幼儿园或有空余学位的公办幼儿园报名。
(五)港澳台居民居住证持有人,华侨子女,国际学生,引进人才子女,烈士子女,符合条件的现役军人子女,公安英模和因公牺牲伤残警察子女,新冠肺炎疫情防控一线医务人员子女及其他各类优抚对象,依据相关政策妥善解决。
(六)幼儿园招生结束后,将空余学位情况向社会公布,进行二次补录。
三、工作要求
(一)履行职责,认真制定实施方案
各级各类幼儿园要根据东丽区幼儿园招生工作指导意见,成立招生工作领导小组,认真研究制定具体实施方案。充分考虑疫情防控形势变化和工作要求,制定工作预案,公平、公开、公正做好招生工作。
(二)做实做细,依法依规组织招生
认真落实有关教育优待政策,落实入园、编班、收费、资助等方面的相关规定,依法依规切实规范招生行为。充分预估疫情形势下招生工作存在的风险,将各项工作做实、做细,制定应急预案,加强防疫、防暑、防汛的工作保障。报名验证过程中,须认真核验相关证件,认真登记幼儿信息,利用学前教育管理信息系统,加强幼儿信息管理,确保报名信息真实、完整。
(三)及时公开,做好政策解释工作
各幼儿园要通过公众号等形式,规范、准确、全面的向社会公布招生简章,时间不少于7天。要增强政策意识和服务意识,安排专人负责招生咨询,设置专门的咨询电话,认真接待家长的来电、来访,做好招生政策的宣传和解读,妥善处理招生工作中出现的各种问题,确保招生工作顺利进行。
(四)严肃纪律,做到公平公正招生
各幼儿园要进一步完善招生工作制度,严肃招生纪律,主动接受社会监督,切实做到阳光招生。教育局将切实加强招生督查工作,严格监督招生入园有关政策和工作要求的贯彻落实,严肃查处违纪违规行为,对违纪违规的单位和个人,进行通报和严肃处理。
东丽区2022年招生幼儿园名单








根据市教委制定的《2022年天津市幼儿园招生工作指导意见》(津教政〔2022〕11号),结合我区实际情况,严格执行《幼儿园工作规程》《天津市学前教育条例》等法律法规要求,现就2022年西青区幼儿园招生工作制定如下方案:
一、工作原则
(一)强化公益普惠。巩固学前教育资源建设成果,优化学前教育资源结构,进一步提高普惠性学前教育资源的保障供给,推进科学保教,全面提升各级各类幼儿园办园质量。
(二)规范开展幼儿园招生。坚持公平、公开、公正的原则,规范开展招生工作。切实加强指导、完善措施、规范程序、强化监督、落实责任、确保稳定。
(三)进一步增强服务能力。各街镇和幼儿园结合《2022年西青区幼儿园招生工作方案》和街镇实际情况,精准施策,制定街镇和幼儿园具体的招生办法。优化细化服务流程,更加便民利民。
(四)进一步加大宣传力度。各单位利用媒体、网络等覆盖面广、宣传力度大的宣传方式对辖区内各类型幼儿园进行宣传。
二、招生相关政策
(一)招生对象
1.凡符合报名条件的年满3周岁(2018年9月1日至2019年8月31日间出生)幼儿均可报名。
2.公办幼儿园原则上招收具有西青区户籍或固定住所的适龄幼儿。各街镇在保障公办学位充分利用的前提下,可根据适龄幼儿数合理确定招生范围。
3.民办幼儿园根据办园条件合理确定招生规模,本次招生须提供与园所规模相符合的招生计划。
4.幼儿园园舍生均面积不达标且无法改扩建的,要按照要求减少招生人数。
5.适龄幼儿入园报名时,须提供户籍和合法固定居所的证明,以及儿童预防接种证。
(二)招生时间
6月25日(星期六)开始公布招生简章;7月2日(星期六)正式招生。
(三)招生方式
公办幼儿园的招生方式、具体流程由区教育局统一进行。民办幼儿园招生方式由街镇统筹。
三、招生程序及时间安排
(一)上报招生方案阶段
1. 各街镇根据实际情况制定本街镇的招生方案,各街镇认真调查研究,本着充分利用好公办学位切实提高公办园在园幼儿占比的原则,确定公办幼儿园的招生范围。民办幼儿园根据办园条件、确定招生规模,提供与园所规模相匹配的招生计划。各街镇招生工作方案于2022年6月6日下班将加盖公章后的纸质版报送至学前成职科,在学前成职科审核通过以前不能对外公布。
2.各公办、民办幼儿园在各街镇教育服务中心的指导下结合本园的实际情况,制定本幼儿园的具体招生工作方案和招生简章,加盖公章后上报街镇教育服务中心。各街镇教育服务中心于2022年6月6日下班前统一将本街镇各类型幼儿园的招生方案及招生简章纸质版报送至学前成职科。在学前成职科审核通过以前不能对外公布。
(二)公布幼儿园招生信息阶段
6月25日(星期六)各街镇组织各幼儿园通过多种形式公布招生简章,招生简章在幼儿园大门外显著位置张贴,并将招生简章发放到招生范围内的各小区居委会,在小区公示栏内张贴,张贴时间不少于7天。
(三)公办幼儿园招生流程
1.实名注册信息登记阶段:凡拟报名入公办幼儿园的适龄幼儿,家长在2022年7月2日(星期六)—2022年7月4日(星期一)期间每天8:00—20:00通过“西青区公办幼儿园幼儿报名信息登记系统”(网址详见公办园25日张贴的招生简章)进行网上实名信息登记。每位幼儿登记一所公办幼儿园,登记阶段可根据园所报名情况调整报名意愿。7月4日20:00“西青区公办幼儿园幼儿报名信息登记系统”系统关闭,系统关闭后,将无法进行实名信息登记和意愿调整。
2.现场验证阶段:7月5日(星期二)--7月7日(星期四),各公办幼儿园组织网上报名成功的家长携带相关证件进行现场信息验证,具体时间、地点、流程等事项由各公办幼儿园根据新冠肺炎疫情发展和防控情况制定。
3.报名登记汇总上报:7月7日(星期四)下午18:00点各公办幼儿园将报名登记情况,汇总上报学前成职科。
4.随机派位程序:报名登记幼儿数超出招生人数的公办幼儿园,按以下程序进行招生。
(1)7月8日、9日(星期五、星期六)各公办幼儿园根据疫情情况,采取不同形式召开已报名登记的幼儿家长会,向家长公布园所规模、招生计划、报名登记的情况以及派位录取规则等相关内容。
(2)7月10日(星期日)进行现场派位。“派位”现场由公证处公证,人大代表、政协委员、社区代表、家长代表、纪检监察人员等参与监督。
5.未被公办幼儿园录取的幼儿,家长可自行选择到未招满的其他幼儿园报名入园。(详见天津市西青区2022年招生幼儿园名单)
(四)民办幼儿园招生流程
民办幼儿园招生方式及流程参照公办幼儿园招生方式及流程,由各街镇统筹。
四、工作要求
(一)全面履行招生工作职责。各街镇和幼儿园要认真履行招生工作职责,增强便民意识和大局意识,高度重视幼儿园招生工作,进一步增强责任感和紧迫感。各街镇和幼儿园要成立招生工作领导小组,认真研究制定招生工作方案、招生简章、招生工作应急预案,明确招生工作相关要求,安排和落实好招生的各项工作。招生期间,结合疫情防控要求,平稳有序开展工作。
(二)依法依规组织招生工作。认真落实入园、编班、收费、资助等方面的规定和要求,利用学前教育管理信息系统,加强幼儿信息管理。
(三)用好现有学前教育资源。各街镇和公办幼儿园要充分用好现有公办资源,做好宣传,将现有学位更快更好的为更多的幼儿提供优质的公办学前教育服务。
(四)要做好服务和咨询工作。各街镇和幼儿园要增强政策意识和服务意识,做好宣传和解释。各公办、民办幼儿园规范、准确、全面地通过微信公众号等网络平台向社会公布招生政策。加强与相关职能部门、家庭和社区之间的沟通,做好政策宣传解读、报名流程的说明。在招生期间由专人负责解答家长的咨询。要认真、耐心、热情地做好家长接待工作,杜绝敷衍、推诿现象,严禁激化矛盾,做到无家长投诉事件。妥善处理招生工作中出现的各种问题,确保招生工作顺利进行。
(五)落实好有关教育优待政策。各街镇、各幼儿园对新冠肺炎疫情防控一线医务人员子女、引进人才子女、烈士子女、符合条件的现役军人子女、消防救援队伍人员子女、公安英模和因公牺牲伤残警察子女等各类优抚对象,依据相关政策妥善安置。
(六)严肃招生纪律。各街镇、各幼儿园要进一步完善招生工作制度,规范招生行为,主动接受社会监督。教育局将进一步加强招生督查工作,严格监督招生入园有关政策和工作要求的贯彻落实,严肃查处违纪违规行为,对违纪违规的单位和个人,要严肃处理,及时通报。
各街镇招生监督电话:

区教育局幼儿园招生监督电话:27936946
西青区招生幼儿园名单









根据《幼儿园工作规程》《天津市学前教育条例》等法律法规,以及《市教委关于印发2022年天津市幼儿园招生工作指导意见的通知》(津教政〔2022〕11号)精神,为规范幼儿园招生工作,制定工作方案如下。
一、工作原则
坚持公平、公开、公正的原则,强化公益普惠,坚持依法依规,切实加强幼儿园招生工作指导,完善措施,落实责任,优化细化服务流程,加强信息公开,规范有序开展幼儿园招生工作。
二、相关政策
1.凡符合报名条件的年满3周岁(2018年9月1日至2019年8月31日间出生)的幼儿均可报名。
2.津南区公办幼儿园按镇(街)域招生。凡符合报名条件的适龄儿童可选择本镇(街)内一所(处)幼儿园进行报名登记。
3.适龄幼儿入园报名时,须提供本镇(街)居民户口簿和合法固定居所的房屋产权证(包括购房合同或拆迁协议)。户口簿户主和房屋产权证(包括购房合同或拆迁协议)持证人应是幼儿的父母、祖父母或外祖父母。幼儿须具有儿童预防接种手册。
4.若公办幼儿园登记报名的人数超出计划招生数,将采用电脑派位的方式进行录取。如果登记报名的双证幼儿不足招生计划人数,剩余名额按照先户籍、后房屋产权证的原则,依次招收报名本园的本镇(街)、本区、本市及外地幼儿。
5.各幼儿园于6月25日(周六)开始公布招生简章。公办幼儿园招生登记时间为2022年7月2日(周六)--7月3日(周日)。民办幼儿园根据本园情况,合理确定招生规模,制定招生方案,并将招生事项上报教育局。全区统一电脑派位时间为7月7日。
6.新冠肺炎疫情防控一线医务人员、引进人才、消防应急、现役军人、因公牺牲、伤残公安民警等子女入园,按相关政策执行。
7.外籍人员子女可按照法定监护人户籍所在地,到本镇街具有招收外国学生资质的幼儿园报名入园。
津南区招生幼儿园名单
根据《幼儿园工作规程》、《天津市学前教育条例》等法律法规有关要求,根据《市教委关于印发2022年天津市幼儿园招生工作指导意见的通知》(津教政﹝2022﹞11号)文件精神,结合我区实际,特制定《2022年北辰区幼儿园招生工作方案》,具体内容如下:
一、指导思想
全面贯彻党的十九大精神,以习近平新时代中国特色社会主义思想为指导,坚持学前教育公益普惠的原则,科学规划、积极统筹、合理布局、精准施策,完善学前教育公共服务体系,着力满足适龄幼儿入园需求。
二、招生原则
(一)强化公益普惠。幼儿园招生工作要按照市教委和区教育局的统一部署,及时将学位供给转化为实际服务能力,努力为适龄儿童提供接受学前教育的机会和条件。提高办园水平,推进科学保教,全面提升各级各类幼儿园办园质量,为幼儿提供更加安全、普惠、优质的学前教育资源。
(二)坚持依法依规。各幼儿园要严格执行北辰区教育局招生工作的有关规定,完善措施,落实责任,坚持公平、公正、公开的原则,规范开展招生工作。
(三)提升服务水平。各幼儿园要秉承本镇(街)房户一致者优先的原则并结合幼儿园实际,制定详尽的招生方案。加强信息公开,优化细化服务流程,更加便民利民。
三、招生对象
(一)幼儿园原则上以本区常住户籍的适龄幼儿为主要招生对象。
(二)凡符合报名条件的年满3周岁(2018年9月1日至2019年8月31日)幼儿均可报名。
四、招生办法
(一)采取邮箱投递信息报名的形式,具体要求以幼儿园招生简章为准,请家长严格按照简章要求进行报名。
(二)各幼儿园按照疫情防控要求进行验证核实,按房户一致者优先、由近及远的原则录取。
(三)适龄幼儿入园报名时需提供户籍和合法固定居所的证明,以及儿童预防接种证。
五、招生时间
(一)公示招生简章时间:2022年6月25日-7月2日,各幼儿园在门前显著位置张贴招生简章。
(二)报名时间:请家长关注幼儿园招生简章。
邮箱投递信息报名时间:2022年7月2日9:00-16:00。
(三)报名信息分类验证时间:2022年7月3日-7月6日。
六、具体要求
(一)成立招生工作领导小组。为加强对招生工作的指导和管理,成立以教育局党委书记为组长,分管副局长为副组长,相关科室、部门为成员的招生工作领导小组,统筹协调幼儿园招生工作,研究和决定幼儿园招生工作重要事项。
(二)依法依规组织招生工作。各园要落实教育优待政策,落实入园、编班、收费、资助等相关规定。严肃招生工作纪律,加大监督检查力度,切实规范招生行为。利用学前教育管理信息系统,加强幼儿园信息管理。幼儿园要做到“三个严禁”,即严禁考试、严禁乱收费、严禁门口排长队。
(三)简化服务流程、加强信息公开。采取多种方式,向社会宣传招生政策,在“天津市北辰区人民政府网站政务公开专栏”和“天津北辰教育”微信公众号发布《2022年北辰区幼儿园招生工作方案》、天津市北辰区2022年招生幼儿园名单。在“天津北辰教育”微信公众号发布教育部门办幼儿园招生简章,为家长提前了解招生政策提供便利。2022年6月25日-7月2日,各幼儿园要将招生简章张贴在门前显著位置同时在微信公众号发布。6月25日-7月8日,7月11日-15日,保证咨询电话畅通,各园耐心解答家长疑问。
(四)增强政策意识和服务意识。认真接待群众的来访,妥善处理招生工作中出现的各种问题。可以聘请人大代表、政协委员、社区代表、家长代表监督招生过程,真正做到公平、公开、公正。招生期间,结合疫情防控要求,平稳有序开展工作。
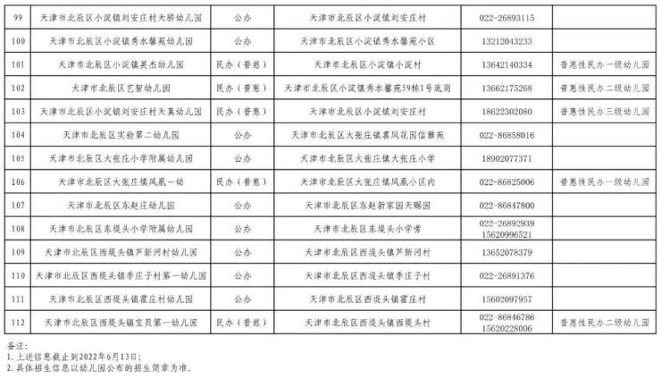
北辰区招生幼儿园名单

为规范幼儿园招生工作,根据《幼儿园工作规程》《天津市学前教育条例》等法律法规,按照《市教委关于印发2022年天津市幼儿园招生工作指导意见的通知》(津教政〔2022〕11号)要求,结合我区实际,制定2022年武清区幼儿园招生工作方案。
一、工作原则
(一)强化公益普惠。巩固学前教育资源建设成果,优化学前教育资源结构,进一步提高普惠性学前教育资源的保障供给。推进科学保教,全面提升各级各类幼儿园办园质量。
(二)坚持依法依规。严格遵守幼儿园招生工作流程,坚持公开、公平、公正原则,规范开展幼儿园招生工作。切实加强指导、完善措施、落实责任。
(三)提升服务水平。制定具体的招生办法。加强信息公开,优化细化服务流程,更加便民利民。
二、相关政策
(一)招生对象
凡符合报名条件的年满3周岁(2018年9月1日至2019年8月31日间出生)幼儿均可报名。
直属幼儿园:原则上招收具有武清户籍且城区具有合法固定居所的适龄幼儿。
镇街公办幼儿园:可根据各镇街生源情况,确定镇街幼儿园招生条件。
直属小学附属幼儿园:原则上招收小学片区适龄幼儿,有条件的幼儿园可招收服务片区外幼儿。
部队幼儿园:除招收本单位工作人员的子女外,应当积极创造条件向社会开放,招收附近居民子女入园。
民办幼儿园:要根据办园条件,合理确定招生规模。
(二)招生时间
2022年全区各级各类幼儿园招生安排在6月底开始,具体时间为:6月25日(星期六)开始公布招生简章,时间不少于7天;7月2日(星期六)正式招生。招生的具体时间、地点、方式、流程等事项,由各镇(街)教育办公室、幼儿园制定。
(三)招生条件
适龄幼儿报名时,须提供户籍和合法固定居所的证明,以及儿童预防接种证,在规定时间内报名。
三、工作安排
按照全市统一安排,通过武清区政务网站或武清区教育局官方微信公众号“武清教育”发布《2022年武清区幼儿园招生工作方案》、“天津市武清区2022年招生幼儿园名单”、“2022年天津市武清区幼儿园招生入园指南”。
6月25日起,各园公布招生简章,时间不少于7天。
7月2日—16日,各级各类幼儿园开展招生工作,完成学前教育管理信息系统大班毕业离园操作。直属幼儿园根据报名情况,由区教育局统一组织电脑随机派位。
各园要高度重视学前教育管理信息系统的应用,在招生工作结束后,及时、准确、全面采集录入新入园幼儿信息,以此作为事业大统的依据。
四、工作要求
(一)认真制定具体实施方案
区教育局统筹管理各类幼儿园招生工作,镇(街)教育办公室协调组织实施辖区内各类幼儿园招生工作,落实责任。各镇(街)教育办公室、幼儿园要按照本方案要求,结合实际情况,认真调查研究,制定具体实施方案,全面落实各项工作要求,公开、公平、公正做好招生工作。
(二)依法依规组织幼儿园招生工作
各单位要认真落实有关教育优待政策,落实入园、编班、收费、资助等相关规定。镇(街)教育办公室应加强对民办幼儿园招生工作的指导与管理,民办幼儿园招生简章经教育局终审后方可发布。
(三)严肃幼儿园招生工作纪律
各单位要成立招生工作领导小组,认真研究制定招生工作方案和突发事件处置预案。严肃工作纪律,按照全市统一规定的时间节点,严禁提前发布招生简章和招生。各镇(街)要根据生源情况和幼儿园资源配置情况,统筹协调镇街内幼儿园招生工作。
(四)做好招生期间的疫情防控及夏季高温防暑工作
招生期间,各镇(街)教育办公室、幼儿园要根据实际需要,按照现行疫情防控要求做好疫情防控工作,同时做好高温防暑工作等。
(五)切实落实招生工作信息公开
坚持公开透明的原则,通过线上线下多种形式,及时向社会公布招生幼儿园基本信息和招生工作信息,明确具体时间、地点、方式、流程等事项,为幼儿家长提供便利。各级各类幼儿园要在6月25日在幼儿园门口显著位置张贴招生简章,向社会公布招生对象、招生范围、招生办法和报名时间、招生地点等内容,时间不少于7天。
(六)积极做好政策解读工作
招生工作前,公布区、镇(街)、园三级咨询及监督电话,安排专人负责招生来电来访咨询工作。招生过程中,各单位要加强工作人员培训,安排专人就幼儿家长关心的疑难点问题做好招生宣传和答疑工作,提高政策的社会知晓度。主动加强与相关职能部门的联系,细化工作方案和工作流程,确保招生工作规范有序。
武清区招生幼儿园名单
根据《幼儿园工作规程》《天津市学前教育条例》等法律法规,依据《市教委关于印发2022年天津市幼儿园招生工作指导意见的通知》(津教政[2022]11号)精神与要求,结合我区实际,特制定《2022年宝坻区幼儿园招生工作方案》,具体内容如下:
一、工作原则
(一)坚持信息公开。严格遵守幼儿园招生工作流程,全面准确公开幼儿园招生信息,确保招生工作公平、公开、公正。各类幼儿园严格执行招生政策,接受有关部门和社会的监督。
(二)强化公益普惠。优化教育资源结构,加大普惠性资源学位供给和使用,提升办学质量。
(三)坚持统筹管理。区教育局统筹管理各类幼儿园招生工作,街镇教委协调组织实施辖区内各类幼儿园招生工作,落实责任。
二、相关政策
(一)招生对象
1.小班:招收凡符合报名条件的年满3周岁(2018年9月1日至2019年8月31日间出生)的幼儿。
2.中大班:根据空余学位数补招相应年龄段(中班为2017年9月1日至2018年8月31日间出生,大班为2016年9月1日至2017年8月31日间出生)的幼儿。
(二)报名办式
1.城区公办幼儿园及普惠性民办幼儿园小班招生采取两轮报名的方式:
排名前列轮,采取“网上实名注册报名一所幼儿园”的方式报名,当报名人数大于幼儿园计划招生数时采用电脑随机派位。随机派位依次按照房户一致、有房无户、有户无房的顺序,额满为止;其中小区配套幼儿园在上述派位顺序之前优先依次派位该小区房户一致、有房无户的幼儿。
第二轮,网上志愿报名未能成功的、未参与网上报名的幼儿可到还有空余学位的公办幼儿园、普惠性民办幼儿园和其他民办幼儿园现场报名。
公办幼儿园按照房户一致、有房无户、有户无房、租户及其他情况的顺序进行招录。房户一致的情况中分别以幼儿监护人取得房屋产权证时间或协议中交房时间先后、幼儿落户时间先后为序,情况再相同由幼儿园组织现场抽签,额满为止;有房无户的情况中以幼儿监护人取得房屋产权证时间或协议中交房时间先后为序,情况再相同由幼儿园组织现场抽签,额满为止;有户无房的情况中以幼儿落户时间先后为序,情况再相同由幼儿园组织现场抽签,额满为止;租户以租赁时间先后为序,情况再相同由幼儿园组织现场抽签,额满为止。
城区公办幼儿园及普惠性民办幼儿园中大班补招生参照小班第二轮招生办法,其中小区配套幼儿园优先补招该小区房户一致、有房无户的幼儿。
2.街镇幼儿园:由街镇教委统一组织实施,公办幼儿园参照城区公办幼儿园第二轮报名方式报名招生;民办幼儿园严格按照招生时间、办园条件及审批规模进行招生。
3.各类优抚对象依相关政策报名安置。
4.多胞胎幼儿如捆绑派位,网上填报时须选择同一所幼儿园。
(三)所需证件
1.合法固定居所的证明,租户提供租赁合同和居委会盖章的临时居住证明。(幼儿园留复印件)
2.幼儿与父或母户口在一起的居民户口簿。户口簿户主应为幼儿的父母或祖父母、外祖父母。(幼儿园留首页、父母页与幼儿本人页复印件)
3.幼儿出生证。
4.幼儿接种证和预查验证明。
5.优抚对象提供相关证明。
(四)招生时间
1.6月25日,各幼儿园张贴招生简章。
2.7月2日至7月3日,每天上午9:00起至下午16:00止,报名城区公办幼儿园和普惠性民办幼儿园的幼儿,进行“网上实名注册报名”。
3.7月5日,上午9:00起至下午16:00止,“网上实名注册报名”家长登录系统查看幼儿园现场验证时间;7月6日至7日幼儿园现场验证。
4.7月9日,上午进行“电脑随机派位”,下午查询派位结果。
5.7月10日,宝坻区人民政府网官网、微信公众号“宝坻教育”公布小班空余学位及中大班补招学位的幼儿园信息。
6.7月11日至12日,网上报名未被录取、未参与网上报名的幼儿,可到还有空余学位的公办幼儿园、普惠性民办幼儿园和其他民办幼儿园现场报名。中大班同期报名。
7.7月11日开始,街镇各类幼儿园现场报名招生。
三、组织实施
(一)随机派位工作由区教育局统一组织,邀请公证机关人员、区人大代表、政协委员、纪检监察人员和家长代表等进行全程监督,确保过程规范严谨、公开透明。
(二)街镇各类幼儿园招生由教委统一组织实施。
四、工作要求
(一)认真履行招生工作职责。2022年宝坻区幼儿园招生工作由区教育局作为招生工作统筹部门,成立区级招生工作领导小组,梳理供需,分析研判,科学施策。各幼儿园作为招生工作主体单位,成立园级2022年招生工作领导小组,认真制定招生工作方案和突发事件处理预案,对参与招生的各岗工作人员进行培训,明确招生工作相关要求,设置招生工作点位,责任到人,确保各履其职。
(二)严格落实招生相关工作。各类幼儿园要严格按照规定时间,规定方式招生,落实对幼儿的入园、编班、收费等方面的规定和要求。利用学前教育管理信息系统,加强幼儿信息管理,及时、准确、全面地采集录入新入园幼儿信息。在招生期间,结合疫情防控要求,平稳有序开展工作。
(三)积极做好政策解读工作。各幼儿园在招生过程中,要安排专人负责招生咨询,设置专门的咨询电话,就群众关心的疑难问题做好宣传解释工作,提高政策的社会知晓度。妥善处理招生工作中出现的各种问题,确保招生工作稳步顺利进行。
(四)及时公布招生工作信息。通过区政府网站和微信公众号等方式,及时向社会公布幼儿园基本信息和招生工作信息。幼儿园要在规定时间,规范、准确、全面地向社会公布招生简章,时间不少于7天。
宝坻区招生幼儿园名单
为贯彻落实《天津市2022年幼儿园招生工作指导意见》(津教政〔2022〕11号)要求,规范幼儿园招生工作,在全面调查研判我区2022年适龄幼儿生源预测和各类幼儿园小班学位提供的基础上,结合实际,制定本方案。
一、工作原则
(一)统筹管理,规范招生工作。区教育局统筹管理各类幼儿园招生工作,乡镇教育服务中心组织实施辖区内各类幼儿园招生工作,落实责任。公办园和民办园要统一时间,同步一致。
(二)信息公开,确保公平公正。严格执行招生政策,加大各类幼儿园招生信息公开,接受有关部门和社会的监督,确保公平、公开、公正。
(三)精细管理,提高服务能力。结合实际,因地制宜,规范开展幼儿园招生,优化严谨幼儿园招生工作流程,更加安全便民利民。
二、有关规定
(一)招生对象:符合报名条件的年满3周岁、不足4周岁(2018年9月1日至2019年8月31日间出生)的能适应幼儿园集体生活的幼儿。
(二)时间安排:6月25日(星期六)各类幼儿园开始公布招生简章。7月2日(星期六)开始报名招生。
城区公办幼儿园、民办幼儿园(点):2022年7月2日—7月12日;
乡镇公办幼儿园、民办幼儿园(点):2022年7月2日-7月17日。
(三)招生条件:适龄幼儿依据居民户口簿和合法固定居所证明以及儿童预防接种证,到户籍所属区域的幼儿园报名。
户口簿户主和合法固定房屋所有权证持证人必须为幼儿父母或祖父母、外祖父母。
三、招生办法
(一)城区教育部门办园:采取现场预报名登记、资格验证,根据报名登记人数和招生计划情况,确定招生方式,对报名人数小于等于幼儿园所能提供学位数的直接录取。对报名人数超过幼儿园所能提供学位数的幼儿园,采取电脑随机派位的方式录取,派位未被录取的适龄幼儿可到城区其他有学位的公办园、普惠性民办园或民办幼儿园(点)继续报名。
(二)乡镇公办幼儿园:依据就近入园的原则,通过现场报名登记,优先招收户籍内适龄幼儿,有条件的可招收服务片区外的适龄儿童,额满为止。
(三)民办幼儿园:根据幼儿园办园条件,合理确定招生规模,面向社会自主招生。招生简章报教育局教育科备案。
四、组织保障
成立2022年幼儿园招生工作领导小组,由区教育局党委书记、局长任组长,分管学前教育副职任副组长,教育科、综合办公室、教师工作科、规划财务科、校园安全与政策法规科、教师发展中心负责人为成员,负责幼儿园招生工作的组织实施、指导、监督和检查。制定静海区2022年幼儿园招生工作应急预案,应对解决招生期间各种情况。
五、工作要求
(一)加强组织领导。各单位要高度重视,成立由单位一把手任组长的幼儿园招生工作领导小组,科学制定幼儿园招生工作方案和安全工作预案。区教育局监督指导各单位招生有关政策和工作要求的贯彻落实情况,确保招生期间严格按照疫情防控相关要求,平稳有序开展工作。
(二)严格招生流程。各单位要坚持问题导向,按照招生政策相关要求,精细招生各环节的流程和组织,明确责任人,切实规范、严谨做好幼儿园各场所、各环节的招生工作。各类幼儿园要规范、准确、全面地向社会公布招生简章,时间不少于7天。
(三)依法依规组织招生。认真落实有关教育优待政策,落实入园、编班、收费、资助等方面的规定,严肃招生工作纪律,主动接受社会监督,切实规范招生行为。各幼儿园充分利用学前教育管理信息系统加强幼儿信息管理。
(四)精准做好政策解读工作。各单位要做好相关人员培训,全面准确掌握幼儿园招生政策,安排专人就幼儿家长关心的问题做好招生宣传解疑工作,提高政策的社会知晓度。主动加强与相关职能部门的联系,确保招生工作规范有序。
各单位于2022年6月17日前,将招生工作方案和审核后的辖区内各类幼儿园招生简章的电子版,发送至教育局教育科政务邮箱。于2022年6月22日前将纸质版盖章后一式一份报区教育局教育科备案。
静海区招生幼儿园名单
根据《市教委关于印发2022年天津市幼儿园招生工作指导意见的通知》(津教政〔2022〕11号)精神,为进一步规范我区学前教育招生入园工作,现结合本区实际,制定本方案。
一、招生原则
1.坚持属地管理。区教育局负责组织国办幼儿园招生工作;各镇(街)教育组负责组织辖区内公办、民办幼儿园招生工作。
2.坚持公益普惠。进一步优化学前教育资源,大力发展普惠性幼儿园,逐步完善学前教育公共服务体系,以幼儿发展为本,积极满足符合条件的适龄幼儿入园需求。
3.坚持公办民办并举。大力发展公办园,积极扶持普惠性民办园,确保普惠率稳步提升。
4.坚持公开透明。各幼儿园应为广大适龄幼儿入园提供更便捷、准确、有效的服务。通过各种方式主动向社会公布招生信息、招生对象、招生班数、招生办法、招生时间、收费标准、咨询电话等。
二、招生对象
招生对象为小班新生,即年满3周岁(2018年9月1日至2019年8月31日间出生)的适龄儿童。小区配套幼儿园宁河二幼时代分园、宁河四幼、宁河五幼、太阳月亮幼儿园、育树家幼儿园原则上招收本居住区适龄幼儿,如有空余学位,可面向全区招生。
三、招生条件
1.国办幼儿园原则上招收具有城区户籍的适龄幼儿。适龄幼儿报名时须提供户口簿、合法固定居所证明和儿童预防接种证,居民户口簿户主应为幼儿父母或祖父母、外祖父母。
2.各镇公办幼儿园招收居住在各镇辖区内的所有符合入园条件的适龄幼儿。适龄幼儿报名时须提供户口簿、合法固定居所证明和儿童预防接种证。
3.各镇(街)所属普惠性民办幼儿园面向社会招生,根据幼儿园实际,合理确定招生条件。适龄幼儿报名时须提供户口簿、合法固定居所证明和儿童预防接种证。
四、招生方式
1.国办幼儿园实施线上报名。家长通过手机微信扫描二维码,填写幼儿预报名信息。如家长无法自行完成线上预报名,可来园进行登记。录取顺序为:本街户籍幼儿、本区外镇(街)户籍幼儿、非本区户籍幼儿。
相关教育优待政策子女入园直接到区教育局教育科登记。
2.各镇(街)公办幼儿园根据园所实际,选择适宜的招生方式。
3.各镇(街)所属普惠性民办幼儿园根据办园条件自主招生。招生工作方案报区教育局教育科备案。
4.国办幼儿园面向社会招生后的空余学位,由幼儿园自主招生。
五、日程安排
公布本区招生工作方案及招生园所信息时间以市教委统一要求为准。
6月25日(星期六)各类型园所公布招生信息,张贴时间为7天,简章注明招生咨询电话。
7月2日报名(详见各园所招生简章)。
7月4日公布拟录取结果。
7月9日至7月10日新生分批次注册,做好疫情防控工作。
7月11日面向社会公布空余学位,二次招生。
8月10日前各类幼儿园完成新生注册报到及学前教育管理信息系统录入工作。
六、工作要求
1.加强组织领导。区教育局统筹做好国办园的招生录取工作,做好对民办幼儿园招生计划的管理和招生简章的备案。各镇(街)教育组要做好辖区内学前教育资源供需情况摸查,对招生工作进行协调、指导和监督管理。对于未被录取的幼儿,统筹做好入园指引和服务工作。招生期间,依据疫情防控常态化要求做好相关工作。
2.统筹做好各类群体入园工作。做好政策性照顾和享受资助政策幼儿的报名组织工作,符合政策照顾的幼儿优先入读普惠性幼儿园。
3.依法依规组织招生工作。各园要严格按照有关要求,规范招生行为。在招生过程中,严禁对幼儿进行测试;严格落实收费规定。禁止以开办各种类型的班,如早教班、特色班和兴趣班等为由另外收取任何费用。对招生工作中出现的虚假宣传、违规收费、管理混乱、考试或变相考试入园等违规行为,依据相关规定予以严肃处理。将招生情况与幼儿园日常管理、年度办学检查、评优评先等工作相结合。加强学前教育管理信息系统的应用,及时准确、全面地采集录入新入园幼儿信息。
4.及时公布招生工作信息。各园要按工作安排将招生政策、招生流程等信息规范准确全面地向社会公布,为幼儿家长提供便利,公布时间不少于7天。
5.做好政策解读工作。各园要对家长热情接待,耐心解释招生政策,稳妥处理好各类矛盾和问题,确保招生工作规范有序进行。
6.做好新生入园适应教育。建立家园联系制度,开园前召开一次家长会。向家长介绍幼儿园一日活动安排,做好家园衔接工作。
咨询电话:
69591381
咨询时间:
工作日上午8:30-12:00
下午2:00-5:30
工作邮箱:
nhqjyj04@tj.gov.cn
宁河区招生幼儿园名单
▼▼▼



根据《幼儿园工作规程》《天津市学前教育条例》等法律法规以及《市教委关于印发2022年天津市幼儿园招生工作指导意见的通知》(津教政〔2022〕11号)文件精神,结合我区学前教育实际,特制定蓟州区2022年幼儿园招生工作指导意见。
一、工作原则
(一)强化公益普惠。巩固学前教育资源建设成果,及时将学位供给转化为实际服务能力,为幼儿提供安全、规范、优质的学前教育资源。
(二)坚持依法依规。坚持公平、公开、公正的原则,各乡镇中心学校负责组织实施本辖区各级各类幼儿园招生工作,加强指导,落实责任、完善措施,规范招生。
(三)提升服务水平。各乡镇、各直属(含小学附属)幼儿园分别结合本乡镇、本园所实际,精准施策,制定具体的招生办法。加强信息公开,优化简化服务流程,更加便民利民。
二、相关政策
(一)招生对象
凡符合报名条件的年满3周岁(2018年9月1日至2019年8月31日间出生)幼儿均可报名。
(二)招生时间
各级各类幼儿园于6月25日(星期六)开始公布招生简章,7月2日(星期六)正式招生,7月6日公布招生结果。具体时间、地点、方式、流程等事项,由各乡镇中心学校、各直属(含小学附属)幼儿园自主制定。
(三)报名要求
1.适龄幼儿报名登记时,须提供居民户口簿和合法固定居所证明,以及儿童预防接种证。
2.凡符合招生优待政策的对象,按国家、天津市有关政策执行,严格落实相关规定。
三、招生办法
区教育局统筹安排招生工作时间节点,各园根据入园需求和学位情况,制定具体招生办法并进行自主招生。
(一)公办幼儿园招生:直属(含小学附属)幼儿园采取线上报名登记、线下核验材料相结合的形式进行招生。乡镇公办幼儿园可以直接采用现场报名登记的形式。
1.发布招生简章及接待咨询。6月25日,通过多种方式规范、准确、全面地向社会公布招生简章并进行接待咨询,时间不少于7天。招生简章中要明确招生对象、报名方式、收费标准、咨询电话、录取办法等相关事项。
2.报名登记及核验材料。7月2日,适龄幼儿监护人进行线上报名登记,如实填写相关信息。如有特殊情况,无法采取线上报名的,可拨打幼儿园咨询电话,由幼儿园工作人员帮助录入相关信息。各幼儿园按照园所招生工作时间安排,对线上登记信息进行资格初审合格后,安排家长错峰到园提交相关材料进行现场复核。
3.招生录取及公布结果。7月6日,幼儿园根据园所学位资源统筹录取幼儿,将录取结果及时通知家长,并予以公示。
(二)民办幼儿园招生:各有关乡 镇中心学校要加强对民办幼儿园招生工作的指导和管理。各民办幼儿园根据办园条件与办园规模,参照公办幼儿园招生办法,制定招生方案。全区将使用统一招生简章模板,明确招生人数、收费项目、标准等事项。各乡镇中心学校要严格审核民办幼儿园招生简章及方案,审核合格后汇总上报到区教育局,经区教育局审核通过后,方可公布。各园公布的招生简章务必与教育局审核合格后的保持一致,严禁随意更改、添加内容。
四、工作要求
(一)全面履行招生职责。教育局统筹全区各级各类幼儿园招生工作,成立由党委书记、局长任组长,副书记、分管领导任常务副组长,幼教科、党建办、安保科等相关科室负责同志为成员的招生工作领导小组。全面负责幼儿园招生工作的指导、管理和监督。各乡镇中心学校、直属(含小学附属)幼儿园均要成立招生工作小组,结合区域特点、园所实际以及疫情防控要求,科学制定招生工作方案和突发事件应急处置预案,确保招生工作平稳有序。
(二)积极做好政策解读。各单位要通过公众号等多种方式及时发布招生简章、工作流程等,加大招生政策宣传力度,坚持招生工作公开透明。要安排专人负责招生咨询和接待工作,就幼儿家长关心的难点、热点问题做好宣传解释工作。对负责接待咨询人员要加强培训,确保做到政策清晰,解答合规,服务周到。
(三)依法依规组织招生。各单位要严肃招生纪律,加大监督检查力度,依法依规组织招生。各有关乡镇中心学校要履行属地管理职责,严格规范民办幼儿园招生行为。严禁各种违规、变相违规招生,多渠道、多方式加强监管,确保招生工作公平、公开、公正。
蓟州区招生幼儿园名单
根据《幼儿园工作规程》《天津市学前教育条例》等法律法规,依据《市教委关于印发2022年天津市幼儿园招生工作指导意见的通知》(津教政〔2022〕11号)精神与要求,结合我区幼儿园招生工作实际,制定2022年滨海新区幼儿园招生工作方案。
一、总体思路
区教体局负责组织实施幼儿园招生工作,加强对各级各类幼儿园招生工作的指导和管理,坚持“公平公正公开”的原则,规范招生工作环节,促进各级各类幼儿园规范有序开展招生工作;坚持“便民利民惠民”的思想,加大信息公开力度,优化简化招生工作流程,进一步增强服务能力;巩固学前资源建设成效,较大限度为幼儿提供学前教育学位,加强管理,科学引导,全面提升各级各类幼儿园办园质量。
二、组织机构
为加强对招生工作的领导,确保招生工作稳妥、有序,区教体局成立由分管学前教育副局长任组长,学前教育室、职成教育室、计划财务室、监察审计室和办公室主要负责人任成员的招生工作领导小组,负责对幼儿园招生工作的管理、指导、监督和检查。
三、有关规定
(一)招生对象:凡符合报名条件的年满3周岁(2018年9月1日至2019年8月31日间出生)的幼儿。
(二)招生时间:6月25日(星期六)开始公布招生简章,7月2日(星期六)开始招生。
(三)招生范围:
1.公办幼儿园
(1)塘、汉、大区域公办园:按照幼儿园对应派出所划定的范围招生,优先招收滨海新区户籍适龄儿童。
(2)各开发区公办园:依据各开发区教育主管部门划定范围招生。
(3)企业办幼儿园:在招收本单位职工子女的前提下,如有空余学位,可招收附近小区的适龄儿童。
2.民办幼儿园:塘、汉、大区域民办幼儿园依据办园条件,合理确定招生规模,自主决定招生范围,滨海新区户籍及非滨海新区户籍适龄幼儿均可报名;各开发区民办幼儿园按照各开发区教育主管部门划定范围招生。
(四)招生办法:
适龄儿童要按照各幼儿园招生简章的要求,在规定时间内进行报名;报名须提供居民户口簿和合法固定居住证明,以及儿童预防接种证。
1.公办幼儿园
(1)塘、汉、大区域公办园:采取“网上信息采集、现场资格验证、电脑随机等额派位”的录取方法。若报名人数大于招生人数,采取电脑随机等额派位的方法录取;若报名人数小于、等于招生人数,直接录取;若学位未满,启动二次招生,直至录满为止。二次招生安排以区教体局发布通知为准,招生办法按幼儿园二次招生简章执行。
(2)各开发区公办园、企业办幼儿园的上级主管部门负责组织实施招生工作,结合实际情况制定招生办法,完善招生措施,落实招生责任。
2.塘、汉、大区域民办幼儿园要根据实际情况,科学制定招生办法,落实主体责任;各开发区民办幼儿园按照各开发区教育主管部门招生办法执行。
四、时间安排
按照市教委的要求,结合滨海新区实际,招生工作的具体时间安排如下:
(一)公布招生信息:按全市统一时间,在区政府官网和“天津滨海教育”公众号上公布天津市滨海新区2022年招生幼儿园名单。
(二)张贴招生简章:6月25日-7月1日,各级各类幼儿园张贴2022年幼儿园招生简章,公布时间不少于7天。
(三)开始正式招生:7月2日
1.塘、汉、大区域公办园
(1)网上信息采集。7月2日-3日,适龄儿童家长按照招生条件及相关要求进行网上信息采集。
(2)现场资格验证。7月9日-10日,适龄儿童家长携带居民户口簿、合法固定居住证明及儿童预防接种证到拟报幼儿园进行验证。居民户口簿户主、合法固定住所证明应为幼儿的父母或祖父母、外祖父母。
(3)电脑随机等额派位。7月14日-15日,验证合格的适龄儿童参加电脑随机等额派位录取,公证处予以公证,当天公布录取结果。
(4)根据各园录取情况,7月15日公布学位未满进行二次招生的幼儿园名单。
2.各开发区教育主管部门、企业办园上级主管部门及各民办幼儿园:7月2日-15日按照招生工作实施方案做好招生各环节工作。
五、工作要求
1.高度重视,履职担当。各开发区教育主管部门、企业办园上级主管部门及各级各类幼儿园一定要高度重视,增强民生意识和大局意识,要成立由法人代表负责的招生工作领导小组,科学制定招生工作实施方案和安全工作预案,安排好各项工作,落实责任。坚决执行招生相关政策,切实加强对幼儿园招生过程的管理和监督,妥善处理招生工作中出现的各种情况和问题。招生期间,根据实际需要,做好疫情防控工作。各开发区教育主管部门、企业办园上级主管部门及各级各类幼儿园的招生工作实施方案要按时间要求报送至教体局学前教育室。
2.强化意识,规范行为。各开发区教育主管部门及各级各类幼儿园要进一步增强法律法规意识,严谨招生过程,严格操作标准,科学安排报名工作流程,制定工作路线图,明确招生工作的时间表和责任人,确保招生工作规范、严谨、公平、公正;落实好有关教育优待政策。要严格遵守招生工作纪律,认真落实入园、编班、收费、资助等方面的规定。报名录取结束后,各幼儿园不得擅自扩大班额。教体局相关处室将加大监督检查力度,严查各种违规违纪问题,切实规范招生和办园行为。各幼儿园要按照要求将新入园幼儿信息及时、准确、全面录入学前教育信息管理系统。
3.加强安全,确保稳定。在招生期间,相关部门要密切配合做好安全稳定工作。区教体局将加强网上实名注册报名系统和随机派位系统的安全运行工作,各级各类幼儿园要加强与属地公安部门的联系,确保招生工作安全稳定。
4.加大宣传,服务百姓。按照滨海新区招生工作时间安排,采取多种形式向社会宣传招生政策,公布招生信息和报名方式。各幼儿园要做好家长接待、咨询、疑难问题解释工作,要开通幼儿园招生咨询电话,耐心解答家长提出的各类疑难问题,做好政策解读,做到全面、规范、准确、有温度。
经开区招生咨询电话:022-25208890
保税区招生咨询电话:022-84912820
生态城招生咨询电话:022-67289022
高新区招生咨询电话:022-84806808
教体局招生咨询电话:022-66897215
滨海新区招生幼儿园名单
新闻来源:天津广播
声明:本文由入驻焦点开放平台的作者撰写,除焦点官方账号外,观点仅代表作者本人,不代表焦点立场。


