钱没拿到,房子烂尾,重庆这80多位业主的7000多万哪去了
扫描到手机,新闻随时看
扫一扫,用手机看文章
更加方便分享给朋友
重庆E客公寓的80多位业主本周将迎来一场与有关方面的协商会。
本该在2020年6月收的房子,结果现在还是毛坯。2019年12月,重庆江北区的徐鹏(化名)在重庆市江北区建新北路八支路购买了E客公寓一间约37平方米的房子,房屋用途为商务金融用地/办公。购房确认单显示,房屋总价约为68万元,折合单价1.83万元/平方米。
按照该项目的商业经营模式,徐鹏先后与西安华采投资管理合伙企业(有限公司)(下称西安华采)和重庆霍斯顿酒店管理有限公司(下称霍斯顿酒店)分别签订了购房合同以及不动产运营管理服务合同。
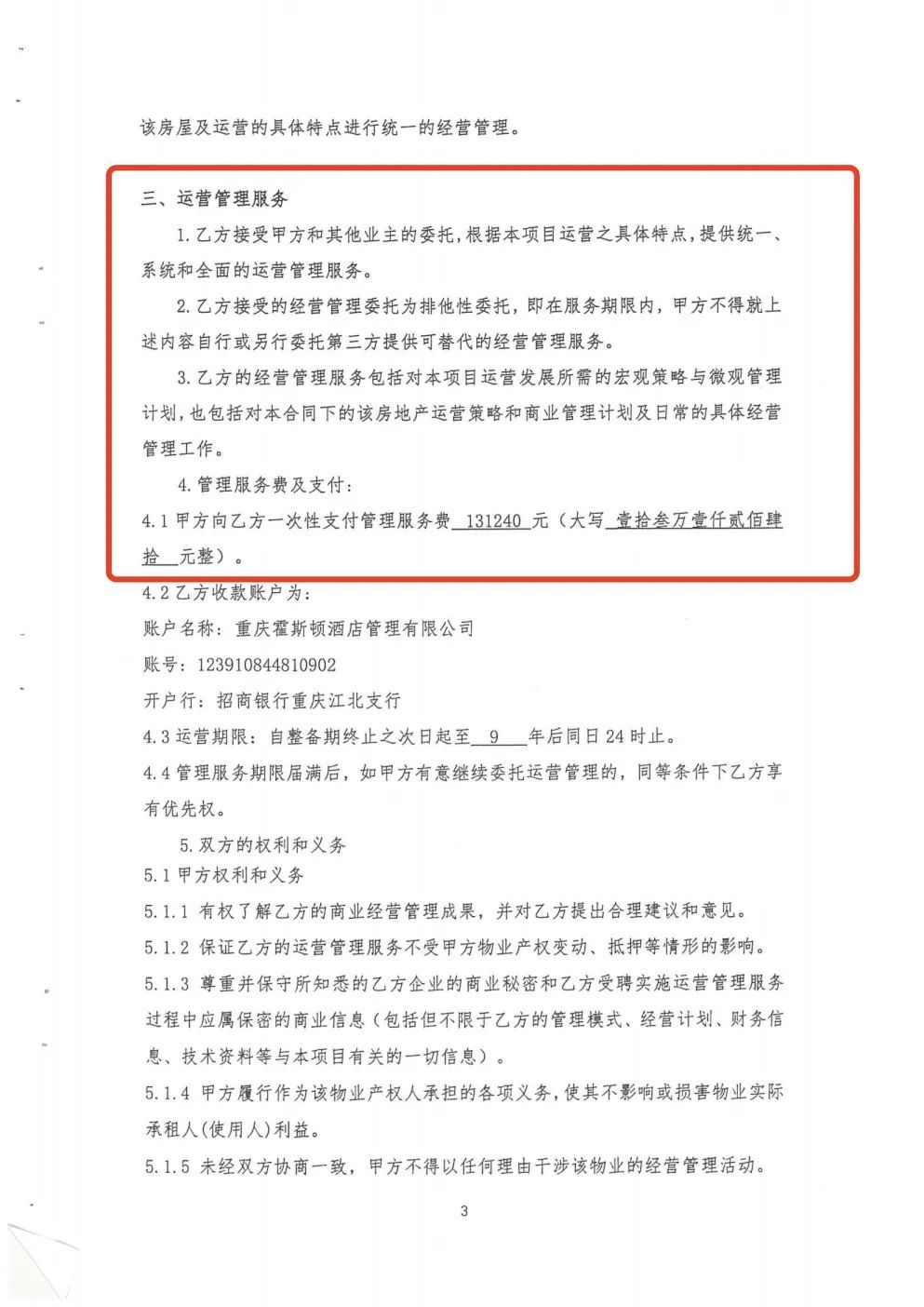
据徐鹏与霍斯顿酒店签订的合同约定,此次交易双方按照精装修酒店标准交付,采用“售后返租、集中运营”的交易模式,E客公寓将在2020年6月30日前完成对项目的升级、改造以及装修。
不过让徐鹏感到意外的是,当他们缴纳了所有费用之后,西安华采与霍斯顿酒店却并未履约,现如今E客公寓的上百套房子还是毛坯状态。据徐鹏透露,目前涉及80多位业主,金额7000多万元。
钱没拿到,房子烂尾
据徐鹏向《每日经济新闻》记者发过来的购房合同与不动产运营管理服务合同,该套公寓售价68万元,可以分成三个部分。
购房合同标明,该套37平方米的房子,售价为40万元;不动产运营管理服务合同标明,房屋装修改造服务费为14.88万元,房屋管理服务费为13.12万元。据此推算,该房子单价约1.08万元/平方米,算上装修费+管理服务费则是1.83万元/平方米。
按照约定,该房屋采用售后返租的方式进行销售,合同约定9年,返租收益随年份递增。在公寓开业的前3年,徐鹏每月可获得2883元收益;第4-6年,可获得3400元/月收益;第7-9年,可获得3966元/月收益。
但这一切成了一场美好的幻想。
在交完购房款、装修费、管理服务费后的第三年,他们仍未拿到当初合同约定的公寓返租收益,甚至现在连房子还都是毛坯状态,用徐鹏自己的话说就是,“现在项目已经烂尾了,不仅钱没收到,房子也住不了,我们掉坑里了。”

据徐鹏透露,西安华采和霍斯顿酒店共同经营着E客公寓,而E客公寓品牌主体公司是重庆壹客壹家商业管理有限公司(下称壹客壹家)。
记者通过启信宝查询发现,西安华采股东为王宇航和西安灿阳农林科技有限公司,分别持股80%和20%,该公司涉及的司法类案件有73条,5.1%的案件与霍斯顿酒店有关。
而霍斯顿酒店法定代表人为张志强,大股东为齐涛持股90%,壹客壹家持股10%;壹客壹家法定代表人为李涛,其中西安楼市通网络科技股份有限公司持股100%。2020年8月,重庆壹客壹家公寓管理有限公司被重庆市江北区列为经营异常企业。
从股权关系看,西安华采、霍斯顿酒店、壹客壹家和李涛之间有着千丝万缕关联。
各方利益瓜葛
《每日经济新闻》记者在与被访者深入交流中获悉,主要涉事方包括重庆中耀实业有限公司(下称中耀公司)、E客公寓、西安华采、霍斯顿酒店,以及众多E客公寓购房者。
具体而言,中耀公司为该栋大楼最原始的开发商,而后中耀将6-17层卖给了E客公寓,但-4楼至5楼的权属还是中耀公司,E客公寓又与西安华采和霍斯顿酒店签订合作协议。其中,西安华采为卖方,霍斯顿酒店则是E客公寓为业主引进的,负责经营的高端酒店管理方。
另一位购买了E客公寓的业主张璐(化名)向记者透露,他们也找E客公寓的人反馈了这个事,不过E客公寓却认为主要责任不在他们,E客公寓也是想要改造这栋大楼的,却遭到了中耀公司以及他们物管公司的极力阻拦。“中耀公司想把这栋大楼改成老年公寓项目,我们不同意。”
记者通过启信宝了解到,中耀公司法定代表人为姚淑婷,姚淑婷和秦和平分别持有51%和49%的股份。该公司涉及的司法类案件也较多,高达123条,33.3%的案件与建设工程施工合同纠纷有关,企业也被重庆法院列为限制高消费企业。
此外,根据张璐透露,E客公寓原本是打算拿出1500万元对该栋楼进行改造,甚至在项目谈判前期还明确中耀大厦一层大厅和第十八层公共空间免费提供给E客公寓使用。
《每日经济新闻》记者多次拨打中耀公司官方座机,但该号码已停机。且由于涉事业主方与中耀公司并无直接联系,故无法取得相关负责人联系方式。
记者在业主发过来的庭审记录中,也看到了E客公寓类似的描述,E客公寓认为自己因房屋装修受到了非法干预、侵犯,才最终导致了装修无法完成,并不具备任何过错。
此外,记者还联系到一开始就在为此事多方奔走的苏瑞典(化名),苏瑞典对该事件的复述与上述张律师的说法接近。
“最开始这栋大厦是叫中耀大厦,是烂尾楼,一直在打官司,后来重庆市江北区街道通过招商引资把E客公寓引过来,但E客公寓因为自身资金不够,就把西安华采找过来了,西安华采是方元基金旗下的一个子公司,西安华采出资1个亿,E客公寓出资2000万元,就把该项目6-17楼的房子全买下来了,其中西安华采负责卖房子,E客公寓负责运营装修,而霍斯顿酒店则是由E客公寓的同一个老板在2020年左右注册的。”
苏瑞典还表示,这个事情牵扯多方利益,款项复杂,购房者的合同很多都不一样,有的购房者是跟E客公寓签的,有的是跟西安华采签的,有的是跟霍斯顿酒店签的,而且金额也不一样。“我签的是10万元购房合同,30万元装修款,不同业主金额都不大相同。”
记者拨通了此前与业主对接的西安华采方代表苏航的电话,他告诉记者:“我现在已经从西安华采离职了,暂不能代表西安华采发言。”
随后记者向其询问现在西安华采负责人的联系方式,苏航表示“我找一下”,随后挂断了电话,截至记者发稿暂未收到新的回复。
另外记者也拨通了壹客壹家执行董事李涛的电话,在记者表明来意询问该事件的具体进展后,对方直接挂断了电话。
律师:售后返租违法,不要买
购买此类带有售后返租项目的业主,很多人看中项目租金的高回报率,年纪大的想以此来解决养老问题,中年人则以此作为闲置资金的投资理财方式,但事实上此类项目暗藏着各种风险。
北京金诉律师事务所主任王玉臣告诉《每日经济新闻》记者,“售后返租,本质上是开发商转嫁风险的一种方式,规避方式较好就是完全不要参与。”
“售后返租是违法的,但开发商往往会采用分开签协议的方式去规避。对购房者而言,我个人建议不要买这种房子,因为售后返租引发的纠纷实在是太多了。”王玉臣说。
从法律层面来看,首先,售后返租是明令禁止的违法行为,违反了《商品房销售管理办法》等相关规定。售后返租,是指房地产商在销售商品房时与买受人约定,在出售后的一定期限内由该房地产商以代理出租的方式进行包租,以包租期间的租金冲抵部分销售价款或偿付一定租金回报的行为。
其次,之所以国家禁止售后返租,是因为其风险很高。市场的培育、项目的运营等是由一系列因素影响和决定的,很多开发商根本不具备这个能力。如果购房人因开发商能售后包租而购买房子,奢望以后当个挣钱的包租公、包租婆,将宝押在开发商身上,有时候会损失惨重。
王玉臣认为,对于售后返租的楼盘,一旦后期运营不善,购房人损失的不仅仅是后期收益,还会造成房屋价值的贬损,甚至可能血本无归。这个时候,开发商往往会撇得一干二净,而运营公司实际上可能根本没有资金能力,就算打赢了官司,也难以执行,甚至有的还会遇到运营公司申请破产,购房人的后期利益更是无法保障。
广东华商律师事务所周争锋也表达了类似看法:“返租销售,可以助开发商迅速回笼资金,但实际上是把相应风险转嫁给购房者。购房者签订租赁合同后,在后续的合同履行过程中,往往租赁公司以经营不善为理由拖延租金,有些干脆破产倒闭了事,而此时开发商基于其不是租赁合同相对应方和返租义务承担者而免责。并且返租约定的租赁时间到期后,房产如何保值增值,谁也不知道。”
周争锋表示,售后返租实际上是购房者先掏钱解决了开发商的资金短缺问题,承担了购买以后房产的所有风险,一旦经营不善,承租方只需要申请破产就可以规避所有的合同风险。
(应受访者要求,文中徐鹏、张璐、苏瑞典均为化名)
新闻来源:每经网
声明:本文由入驻焦点开放平台的作者撰写,除焦点官方账号外,观点仅代表作者本人,不代表焦点立场。


