天津多所民办学校收费有调整!涉及多所小学 初高中
扫描到手机,新闻随时看
扫一扫,用手机看文章
更加方便分享给朋友
文章来源:学而不思则忘
近日,天津各区民办学费收费调整陆续公布。其中南开区3所、西青区7所,河北、静海、东丽区各1所,收费调整涉及小学、初中、高中,均为2021年开学之日起执行!
(点击图片查看)
南开区
天津市南开区美达菲学校
自2021年招收新生起,制定天津市南开区美达菲学校小学学费较高限价为每生每学年20000元、高中学费较高限价为每生每学年50000元。学校可在不超过政府规定的本校收费标准上限的范围内,根据办学成本、市场需求等因素自主确定具体收费标准。学校为学生代收代办的项目按照有关规定执行,除此之外不得再收取其他费用。
天津市南开翔宇学校
自2021年招收新生起,制定天津市南开翔宇学校初中学费较高限价为每生每学年25000元、高中学费较高限价为每生每学年27000元。学校可在不超过政府规定的本校收费标准上限的范围内,根据办学成本、市场需求等因素自主确定具体收费标准。学校为学生代收代办的项目按照有关规定执行,除此之外不得再收取其他费用。
天津南开枫叶小学
自2021年招收新生起,天津市南开区枫叶小学试行学费较高限价为每生每学年48000元。学校可在不超过政府规定的本校收费标准上限的范围内,根据办学成本、市场需求等因素自主确定具体收费标准。学校为学生代收代办的项目按照有关规定执行,除此之外不得再收取其他费用。
河北区
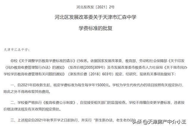
天津市汇森中学
自2021年招收新生起,核定学费标准为每生每学年15000元。学校为学生代收代办的项目按照有关规定执行,除此之外不得再收取其他费用。
西青区
天津市西青区华诚中学
核定天津市西青区华诚中学收费标准为:初中、高中学费每生每学年较高不得突破40000元。学生代收代办的项目按照有关规定执行,除此之外不得再收取其他费用。
天津市西青区逸阳文思学校
一、自2021年秋季招收新生起,天津市西青区逸阳文思学校收费标准调整为:小学学费每生每学年25000元,并实行新生新办法,老生老办法。学生代收代办的项目按照有关规定执行,除此之外不得再收取其他费用。
天津市天骄高级中学
一、自2021年招收新生起,天津市天骄高级中学收费标准为:每生每学年15000元,原在校生学费标准仍按照每生每学年10500元执行。学生代收代办的项目按照有关规定执行,除此之外不得再收取其他费用。
天津益中西青学校
核定天津益中西青学校收费标准为:初中、高中每生每学年较高不得突破45000元,住宿费每生每学年不得突破3500元。学生代收代办的项目按照有关规定执行,除此之外不得再收取其他费用。
天津霍元甲文武学校
自2021年招收新生起,天津霍元甲文武学校收费标准为:小学学费每生每学年19000元,初中学费每生每学年20000元,中职学费每生每学年21000元。原在校生学费标准仍按照小学每生每学年14000元、初中每生每学年15000元、中职每生每学年16000元执行。学生代收代办的项目按照有关规定执行,除此之外不得再收取其他费用。
天津市西青区华兰萨顿国际学校
核定天津市西青区华兰萨顿国际学校初中收费标准为:初中学费每生每学年较高不得突破150000元。学生代收代办的项目按照有关规定执行,除此之外不得再收取其他费用。
天津市西青区为明国际学校
核定天津市西青区为明国际学校高中学费收费标准为:高中学费每生每学年较高不得突破50000元;住宿费每生每学年较高学生不得突破5000元。代收代办的项目按照有关规定执行,除此之外不得再收取其他费用。
静海区
天津市翔宇力仁学校
核定你校高中学费较高限价标准每生每学年42000元;住宿费较高限价标准为每生每学年4000元。你校可根据办学成本、市场需求等因素在限价标准内确定收费标准,学生代收代办的项目按照有关规定执行,除此之外不得再收取其他费用。
东丽区
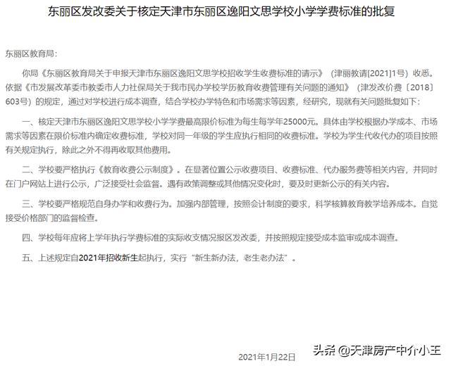
天津市东丽区逸阳文思学校
核定天津市东丽区逸阳文思学校小学学费较高限价标准为每生每学年25000元。具体由学校根据办学成本、市场需求等因素在限价标准内确定收费标准,学校对同一年级的学生应执行相同的收费标准。学校为学生代收代办的项目按照有关规定执行,除此之外不得再收取其他费用。
声明:本文由入驻焦点开放平台的作者撰写,除焦点官方账号外,观点仅代表作者本人,不代表焦点立场。


