2022天津市和平区学区政策
扫描到手机,新闻随时看
扫一扫,用手机看文章
更加方便分享给朋友
天津市和平区是天津市最繁华的商业和最先进教育资源的市区,虽然和平区占地面积还不足10平方公里,是天津市内六区最小的区域,但是却拥有天津市最繁华的商业资源和教育资源,从而也就成就了和平区的房价是天津市房价的天花板。2022天津市和平区学区政策咨询预约专线:166-2235-3510【官方】(专属置业顾问)
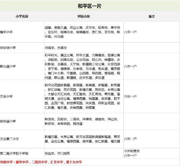
2022天津市和平区学区政策划分:天津市和平区学区划分为一片、二片、三片,就目前教学情况和升学率来看,二片学区>=三片学区>一片学区。
2022天津市和平区学区政策要求,小学一年级登记入学,须持有与和平区户籍地址相同的房产满3年,并设政策过渡期,也就是说,如果你的孩子在2025年上小学一年级,家长必须在今年的8月31日之前就要持有和平区房本,而且孩子的小学期间房子不可以出售,必须保持小学6年时间,这样算来,和平区的房子必须持有9年,中间不允许卖房,否则将失去和平区上学的资格。
但是此项政策针对的是和平区二手房,对和平区二手房的销量造成了很大的影响,对和平区的新房影响并不大。毕竟新房并不能承诺学区,和平区少有有红头文件承诺学区房的楼盘是和平翰林公馆项目,这是天津市和平区少有拥有红头文件承诺的学区房,其他楼盘均属于售楼处口头承诺而已,并没有最有力的证明。
如果是转学想来天津市和平区的家长一定要提前了解,天津市的大部分重点小学并不接收转学生,所以一定要提前了解好,想要上的小学是否接受转学生,否则买了学区房也是白买,并不能上和平区重点小学。
如果买的学区房没有派上用场,最终孩子还是要接受和平区统筹安排,但是一般统筹的学校都是收底学校,教育资源并不怎么样,所以也就享受不到拔尖的教育资源了,当然统筹是区内统筹,并不是全天津统筹。
如果是想要转学来天津市和平区上中学的学生,家长们一定要注意,转学时间最晚最晚是在小学四年级升五年级的时候,如果比这个时间再晚的话,也就上不成中学了。
2022天津市和平区学区政策实行的是小学就近,初中摇号,高中凭成绩。所以各位家长们一定要好好研究一下天津和平区学区政策,做好完全的准备。
声明:本文由入驻焦点开放平台的作者撰写,除焦点官方账号外,观点仅代表作者本人,不代表焦点立场。


