2022年天津和平区重点小学学区房较新划片情况
扫描到手机,新闻随时看
扫一扫,用手机看文章
更加方便分享给朋友
天津的房子,资产属性不强,商品属性很强。但和平学区房相反,和平区的房子属于典型的“戴维斯双击”,通过人为操盘带来的高溢价。天津市的学区房就是yyds。学区就是目前最强的共识,所以和平区学区房能坚持房价在6万以上。
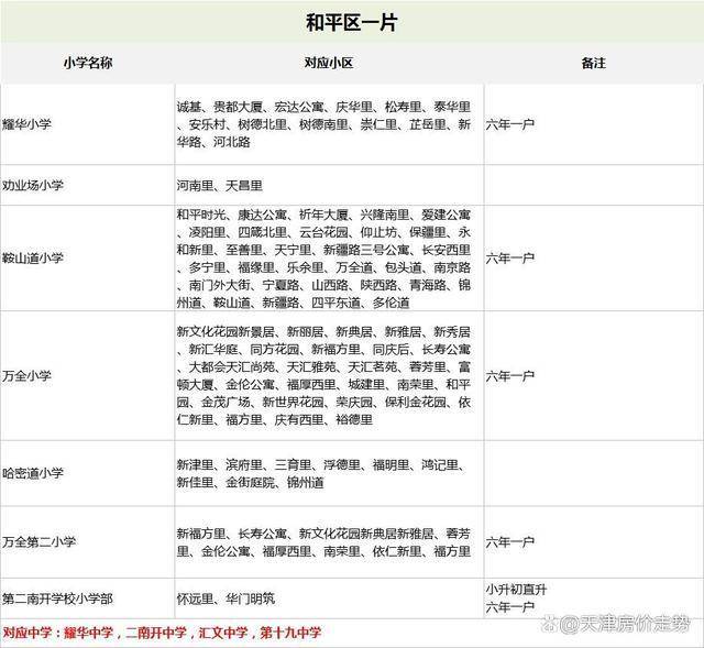
和平区内集结了天津市最优质的教育资源,不仅学校师资力量雄厚,更重要的是,中小学历史绵长,教学传统得以承袭。和平区的小学被划分为三个学区片,一片对应7所小学,二片对应5所小学,三片对应7所小学,其中每个学片各包含4所公办中学。今天就重点说一下天津市和平区的2022年小学学区划分的较新信息。
天津市和平区一片学区
天津市和平区二片学区

天津市和平区三片学区
自2015年开始,和平区部分小学实行“六年一学位”制,针对的是热点或学位短缺的学校,共涉及9所:
岳阳道小学、实验小学、和平中心小学、鞍山道小学、万全道小学、昆明路小学、耀华小学、万全二小、二南开小学部
政策要求:同一住房地址自用于登记入学之年起,六年内将提供有限学位。即一套房产在6年内,只能有1个直系子女就近在学区内入学,二胎除外。
声明:本文由入驻焦点开放平台的作者撰写,除焦点官方账号外,观点仅代表作者本人,不代表焦点立场。


