天津市2022年第二期居住证积分7月25日开始申报,10月31日截止。
扫描到手机,新闻随时看
扫一扫,用手机看文章
更加方便分享给朋友
近日,天津市2022年第二期居住证积分已于7月25日开始申报,10月31日截止。其实与北京积分落户政策申请条件中的一条(在京连续缴纳社会保险7年及以上)相比较天津还是相对宽松,但必须同时具备以下条件方可申请天津积分落户:居住证积分申报咨询预约专线:166-2235-3510【官方】(营销中心专属置业顾问)
持有有效的天津市居住证,
在津具有合法稳定的落户地点 ,如没有可以选择人才集体户口(选人才集体户,不能随迁孩子户籍)
申请人在本单位(申报单位)依法连续缴纳社会保险费满1年(不含补缴),或者是累计3年社保.
居住证积分达到申报指导分值,申请人网站自测分需超过110分。
天津市2022年第二期居住证积分办申报理网址为:天津网上办事大厅——居住证积分专栏。
申请单位办理流程为:单位注册、填写申请人信息、网上测评、上传材料、提交审核,以上所有步骤操作完成后进入审核流程(如2022年上半年已经完成单位注册,无需再次注册)。
联办部门经办流程为:审核受理、确认分值、公布(复核)分值、公示落户资格人员名单、发放准迁证。
《通知》明示,2022年11月将在天津网上办事大厅居住证积分专栏公布积分分值,公布(复核)时间为5个工作日,逾期不再接受复核申请。12月公示落户资格人员名单,公示时间为5个工作日。
市引才中心提醒,居住证积分落户不受理中介机构代办,不收取任何费用。
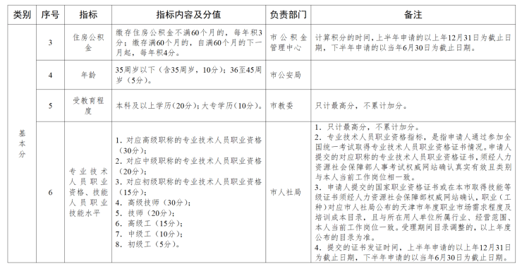
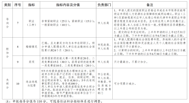
证书加分只计较高分,不累计加分。申请人提交的国家职业资格证书或在我市取得技能等级证书须经人力资源社会保障部权威网站确认,职业(工种)对应市人社局公布的天津市年度职业市场需求程度及培训成本目录,且与所在用人单位所属行业、经营范围、本人当前工作岗位一致。受理期间目录调整的,以上年度公布的目录为准。提交的证书发证时间,上半年申请的以上年12月31日为截止日期,下半年申请的以当年6月30日为截止日期。
划重点,给大家总结一下哪些积分可以轻松拿分的大家先冲:
1、北京居住证和河北居住证也能加分,签注一次6分(很多北漂,时间能加快半年到一年落下)
2、年龄:5-10分。
3、学历:大专学历,加10分,本科20分
4、保险和公积金:保险1年22分,公积金3分。
5、住房 :一次性加40分,或者按年算10-15分(分区),租房一年6分。
6、职业:15-35分(现在证书好考)
7、婚姻情况:已婚, 配偶上够2年能加20分
《天津市居住证积分指标及分值表》包括基本分、导向分、附加分和负积分四个类别,总积分为各项指标分值的累计得分。详细情况如下:
一、基本分
包括社会保险、居住、住房公积金、年龄、受教育程度、专业技术人员职业资格、技能人员职业技能水平等指标。
二、导向分
为职业(工种)指标。
三、附加分
包括婚姻情况和奖项指标。
四、负积分
为违法违规与犯罪减分指标。



声明:本文由入驻焦点开放平台的作者撰写,除焦点官方账号外,观点仅代表作者本人,不代表焦点立场。


